储能头条获悉,近日,国内储能行业首个热管理国家标准GB/T46443-2025《储能热管理 电化学储能用制冷(热泵)机组》正式发布,标志着我国储能热管理领域告别“无标可依”的发展阶段。
文件起草单位:重庆美的通用制冷设备有限公司、合肥通用机电产品检测院有限公司、深圳市英维克科技股份有限公司、三河同飞制冷股份有限公司、上海交通大学、合肥原子创新能源有限公司、国网综合能源服务集团有限公司、宁德时代新能源科技股份有限公司、阳光电源股份有限公司、中车株洲电力机车研究所有限公司综合能源事业部、华为技术有限公司、广东美的暖通设备有限公司、青岛海信网络能源股份有限公司、珠海格力电器股份有限公司、青岛海尔空调器有限总公司、广东海悟科技有限公司、青岛海信日立空调系统有限公司、TCL空调器(中山)有限公司、宁波奥克斯电气有限公司、中机中联工程有限公司、丹佛斯(中国)投资有限公司、双良节能系统股份有限公司、广东吉荣空调有限公司、浙江盾安人工环境股份有限公司、宁波鲍斯能源装备股份有限公司、苏州黑盾环境股份有限公司、常州天目智能科技有限公司、国网浙江综合能源服务有限公司、国机通用机械科技股份有限公司、浙江大学、威晟汽车科技(宁波)有限公司、东莞市硅翔绝缘材料有限公司、华南理工大学、合肥零熵科技有限公司、博格思众(常州)空调系统有限公司、安徽中科中涣智能装备股份有限公司、广东顺威精密塑料股份有限公司、深圳市艾特网能技术有限公司、维屾技术(深圳)有限公司、东方电气自动控制工程有限公司、上海海立电器有限公司、南阳市一通防爆电气有限公司、安徽杰博恒创航空科技有限公司、合肥通用制冷设备有限公司、浙江英集动力科技有限公司、深圳库博能源股份有限公司、中国建筑西北设计研究院有限公司、中国铁塔股份有限公司、广东工业大学、天津大学、合肥通用机械研究院有限公司、中国制冷空调工业协会。
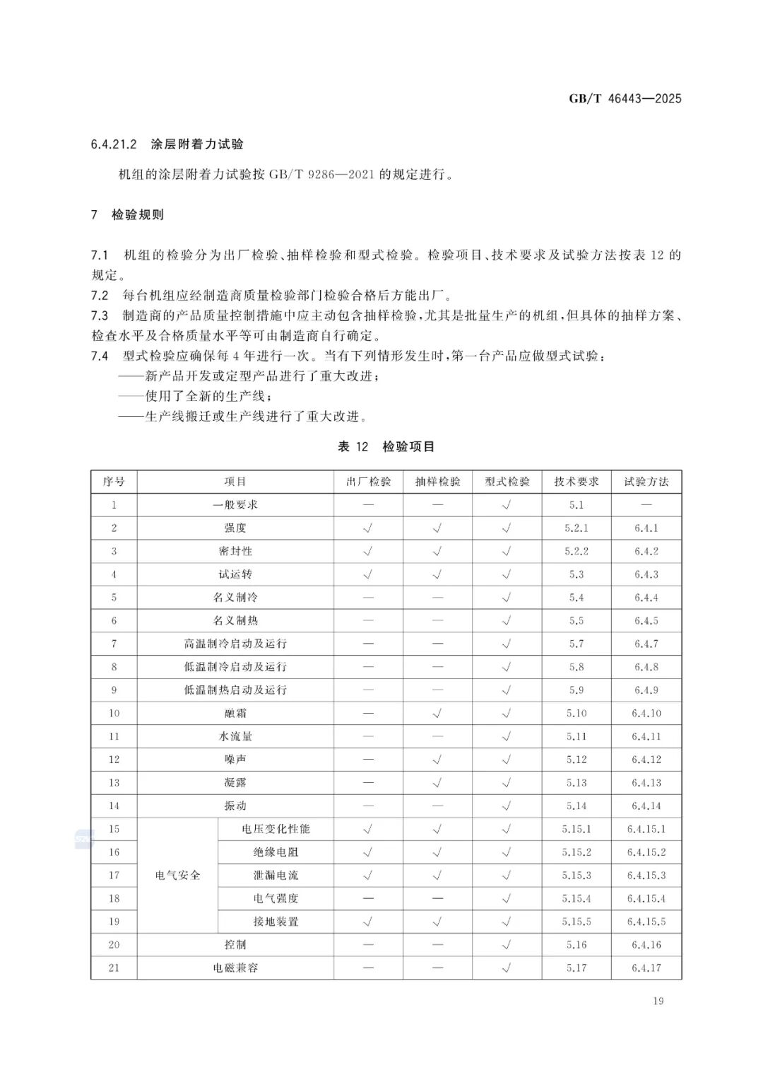
其中提到,机组的检验分为出厂检验、抽样检验和型式检验。检验项目、技术要求及试验方法按表12的规定。
出厂检验包括强度、密封性、试运转以及电气安全方面的性能等。
型式检验应确保每4年进行一次。当有新产品开发或定型产品进行了重大改进、使用了全新的生产线、生产线搬迁或生产线进行了重大改进等情形发生时,第一台产品应做型式试验:


附标准原文:
附件:GB/T46443-2025《储能热管理 电化学储能用制冷(热泵)机组》































切换行业



正在加载...



