12月10日,广东电网公司2025年电化学储能系统专项招标招标公告广东电网公司2025年电化学储能系统专项招标招标公告发布。
项目招标人为广东电网有限责任公司,本次招标含10kV线路侧电化学储能系统、台区移动式电化学储能系统、电化学储能电池系统、台区固定式电化学储能系统、风电临海试验基地配套电化学储能系统、配电网户用储能装置共6个物资品类,预计总需求金额达7130.4万元。

原公告如下:
广东电网公司2025年电化学储能系统专项招标招标公告
(项目编号:CG0300022002202185)
1.招标条件
本招标项目广东电网公司2025年电化学储能系统专项招标,招标人为广东电网有限责任公司,项目资金来自自筹资金,出资比例为 100% ,资金已落实。该项目已具备招标条件,现对本项目进行公开招标。
2.项目概况和招标范围
2.1项目概述:广东电网公司2025年电化学储能系统专项招标,本次招标含10kV线路侧电化学储能系统、台区移动式电化学储能系统、电化学储能电池系统、台区固定式电化学储能系统、风电临海试验基地配套电化学储能系统、配电网户用储能装置共6个物资品类。
2.2招标范围:广东电网公司2025年电化学储能系统专项招标,本次招标含10kV线路侧电化学储能系统、台区移动式电化学储能系统、电化学储能电池系统、台区固定式电化学储能系统、风电临海试验基地配套电化学储能系统、配电网户用储能装置共6个物资品类。项目清单详见《采购计划明细表》,投标人若中标必须根据实际需要无条件供货,不得再提出异议。
2.3招标项目所在地区:广东省 。
2.4资格审查方式:资格后审。
2.5招标分类:专项。
2.6标的清单及分包情况:

备注:
(1)“√”表示该标的物组织开展该项工作,“×”表示该标的物没有组织开展该项工作。
(2)除不受限制的特殊包外,一个投标人在一个品类/标的中最多只能中不超过最大中标包数的标包。
(3)本项目设置最高限价。
(4)专项招标采购明细及各标包单项报价最高限价详见附件《采购计划明细表》,最终报价(含单项报价)不得高于最高限价。
(5)网络安全审查:根据国家《网络安全审查办法》要求,经招标人预判为需要向国家网络安全审查办公室申报网络安全审查的产品或服务,中标候选人/中标人有义务配合网络安全审查工作,所需申报材料应在接到招标人通知的 3 个工作日内提供,并不得利用提供产品和服务的便利条件非法获取用户数据、非法控制和操纵用户设备,无正当理由不得中断产品供应或必要的技术支持服务,产品和服务通过网络安全审查后方可确定中标人,未通过网络安全审查的取消中标资格。如中标人的产品配件不满足网络安全审查要求,须免费完成相关配件的替换,并按照国家部委要求完成安全可靠测评工作及提供测评报告。如未经可靠性测评或不能提供替代产品的,招标人有权中止合同。被中止合同供应商剩余份额,按照招标文件约定分配给统一标的其他标包中标人或重新采购。凡参与本次投标的投标人,视作承诺上述事项,中标候选人/中标人产品和服务因没有通过网络安全审查而造成的损失,自行承担相关责任与后果;中标候选人/中标人因未履行网络安全审查义务(包括不配合审查、故意隐瞒、提供虚假申报材料等)而造成招标人直接或间接损失的,招标人保留追究责任权利。对于涉及网络安全的标的物,投标人应承诺所采用的元器件符合国家网络安全审查要求。
3.投标人资格要求
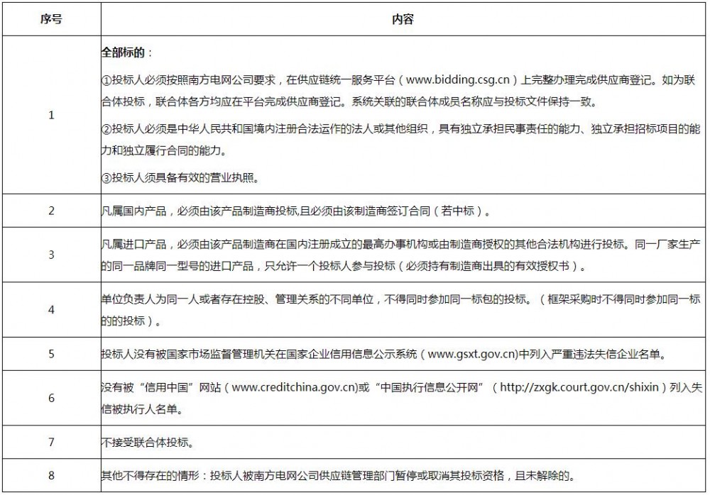
3.1通用资格要求

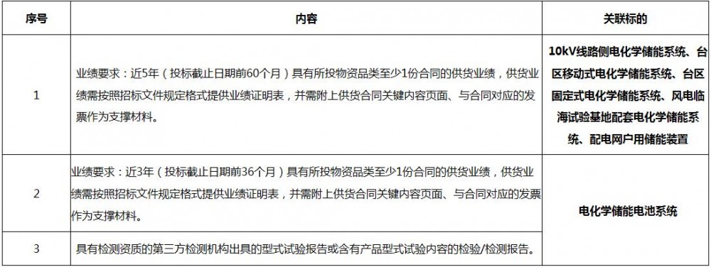
3.2专用资格要求

备注:如包内存在不同类别的设备材料,投标人须分别满足包内各类别设备材料的商务资格及技术要求方可视为满足此包的资格要求。
4.招标文件获取
4.1招标文件获取方式
本招标项目采用电子招标投标方式,根据《电子招标投标办法》规定,投标人应当在招标公告载明的电子招标投标交易平台注册登记,如实递交有关信息,并经电子招标投标交易平台运营机构验证。凡有意参加投标者,在招标文件发售截止时间前通过南方电网公司供应链统一服务平台(www.bidding.csg.cn)完成供应商登记并免费获取电子招标文件,在投标文件递交截止时间前完成供应商数字证书(电子印章)办理、投标文件编制加密及递交。供应商要为数字证书办理预留足够的时间,由于自身原因造成无法投标的,后果由供应商自行承担。
电子化投标操作路径如下:
获取路径:门户网站->点击供应商登录->选择供应链统一服务平台(新系统)->购标管理;
投标路径:门户网站->点击供应商登录->选择供应链统一服务平台(新系统)->投标管理;
投标助手下载路径:门户网站->点击供应商登录->选择供应链统一服务平台(新系统)->购标管理-项目参加及文件下载-可下载项目。
供应商登记咨询电话:4008100100转1
供应链统一服务平台操作咨询电话:4008100100转3
数字证书办理咨询电话:400-666-3999
电话咨询时间:周一至周五 上午8:30-12:00,下午14:00-17:00
4.2招标文件获取时间
获取开始时间:2025年12月10日20时00分00秒
获取结束时间:2025年12月17日20时00分00秒
4.3投标人要求澄清招标文件截止时间:2025年12月21日09时00分00秒
5.投标文件的递交
5.1投标文件递交方式:通过南方电网供应链统一服务平台(www.bidding.csg.cn)递交投标文件。
5.2投标文件递交截止时间:2025年12月31日09时00分00秒
6.开标时间及地点
本项目通过南方电网供应链统一服务平台线上方式开标。
6.1开标时间:2025年12月31日09时00分00秒
6.2开标地点:广东省广州市。
7.发布公告的媒介
本次招标公告在“中国招标投标公共服务平台(www.cebpubservice.com)及南方电网公司供应链统一服务平台(www.bidding.csg.cn)”上发布。
8.计算机硬件特征码审查要求、违法行为处理
8.1计算机硬件特征码审查要求
为进一步规范招投标活动,维护公平竞争的市场环境,本项目对投标人在招标文件下载、投标文件制作及上传过程中产生的计算机硬件特征码严格审查。投标人如存在以下任一情形,由评标委员会对其作否决投标处理:
(1)与其他投标人下载招标文件的IP地址、投标文件的CPU序列号及硬盘序列号三者同时一致;
(2)与其他投标人上传投标文件的IP地址、投标文件的CPU序列号及硬盘序列号三者同时一致;
(3)与其他投标人的投标文件网卡MAC地址一致。
如采购项目最小独立评审单元(标的/标包)出现上述任一情形,将否决投标人响应该采购项目及同一采购项目后续采购的全部投标文件。
如投标文件存在串通投标情形的,将依据南方电网公司相关规定,对相关投标人实施不接受投标处理。
8.2串通投标、弄虚作假、行贿等违法行为处理
投标人不得相互串通投标或者与招标人串通投标,不得以他人名义投标或者以其他方式弄虚作假骗取中标,不得向招标人或者评标委员会成员行贿谋取中标。请各投标人高度重视投标诚信,对投标文件中存在生产制造能力、服务网点、业绩(含合同、发票)等造假情形,或私下与评标委员会成员进行与投标内容有关的接触(如评标前通过电话、信息和会面等方式询问是否参加评标,请专家在评标中给予关照等)等各类违法违规行为,一经查实,招标人将严格按照国家法律法规及《中国南方电网有限责任公司供应商不良行为处理管理细则》等有关规定进行严肃处理。
9.现场核查
为加强供应商诚信管理,保障产品质量,对解除黑名单处理的供应商再次参与南方电网公司系统采购活动等情形,招标人有权开展现场核查。现场核查如发现提供虚假材料等违法违规情形,将按照《中国南方电网有限责任公司供应商不良行为处理管理细则》等制度进行处理。
10.异议及投诉
10.1投标人或者其他利害关系人对本项目的招标文件、开标情况、评标结果有异议的,应当在法律规定的时间,以书面形式提出异议。异议文件应当包括下列内容:
(1)异议提出人的名称、地址及有效联系方式;
(2)异议事项;
(3)有效线索和相关证明材料。
异议提出人是法人的,异议文件必须由其法定代表人或者授权代表签字并盖章(授权代表同时还需提交授权委托书);其他组织或自然人提出异议的,异议文件必须由其主要负责人或提出异议人本人签字,并附有效身份证明复印件,由本人提交。
异议递交地点:广州市天河区黄埔大道中144-152号海景中心西塔5楼
异议递交方式:现场递交或邮寄(采用邮寄方式提出的异议,可以在规定时间内先以电子邮件方式提出,但异议书必须在电子邮件发出的当天同时寄出。受理邮箱:wuliufuwudating@gdwl.csg.cn)
异议递交电话:020-85120176、85124330、85125332
注:投标人对开标有异议的,在开标结果确认期间内通过南方电网公司供应链统一服务平台(www.bidding.csg.cn)按要求提交。
10.2投标人或者其他利害关系人认为本次招标活动不符合法律、法规、规章规定的,可以向有关监督部门投诉,投诉应有明确的请求和必要的证明材料。
监督投诉机构名称:广东电网有限责任公司供应链管理部
监督投诉机构电话:020-85126234
监督投诉机构邮箱:gdgyljd@gd.csg.cn
10.3投标人或者其他利害关系人对招标文件、开标和评标结果提出投诉的,应当先向招标人提出异议。异议提出人或投诉人不得以异议投诉为名排挤竞争对手,不得进行虚假、恶意投诉,阻碍招标投标活动的正常进行。经核查发现所提出的异议或投诉存在诬告、故意扰乱招投标秩序等恶意行为,将按照《中国南方电网有限责任公司供应商不良行为处理管理细则》等制度进行处理。
11.联系方式
招 标 人:广东电网有限责任公司
地 址:广东省广州市越秀区东风东路757号
招标代理机构:南方电网供应链(广东)有限公司
地 址:广州市天河区黄埔大道中144-152号海景中心西塔5楼
联 系 人:黄工
电 话:4008100100转2转1
12.公告的其他内容
【重要提醒】为进一步规范投标人行为,评标委员会将对投标人重点信息进行核查,包括但不限于以下内容:
(1)投标人获取招标文件或投标保证保险的联系人、联系电话、电子邮箱等信息。
(2)投标人下载招标文件 IP 地址、上传投标文件 IP 地址、硬盘序列号等信息。
若发现不同投标人在最小独立评审单元上述任一信息一致的情况,将向投标人进一步确认,如未能做出合理解释,将按照否决投标处理。
13.招标公告附件
(1)异议书模板
切换行业






正在加载...



