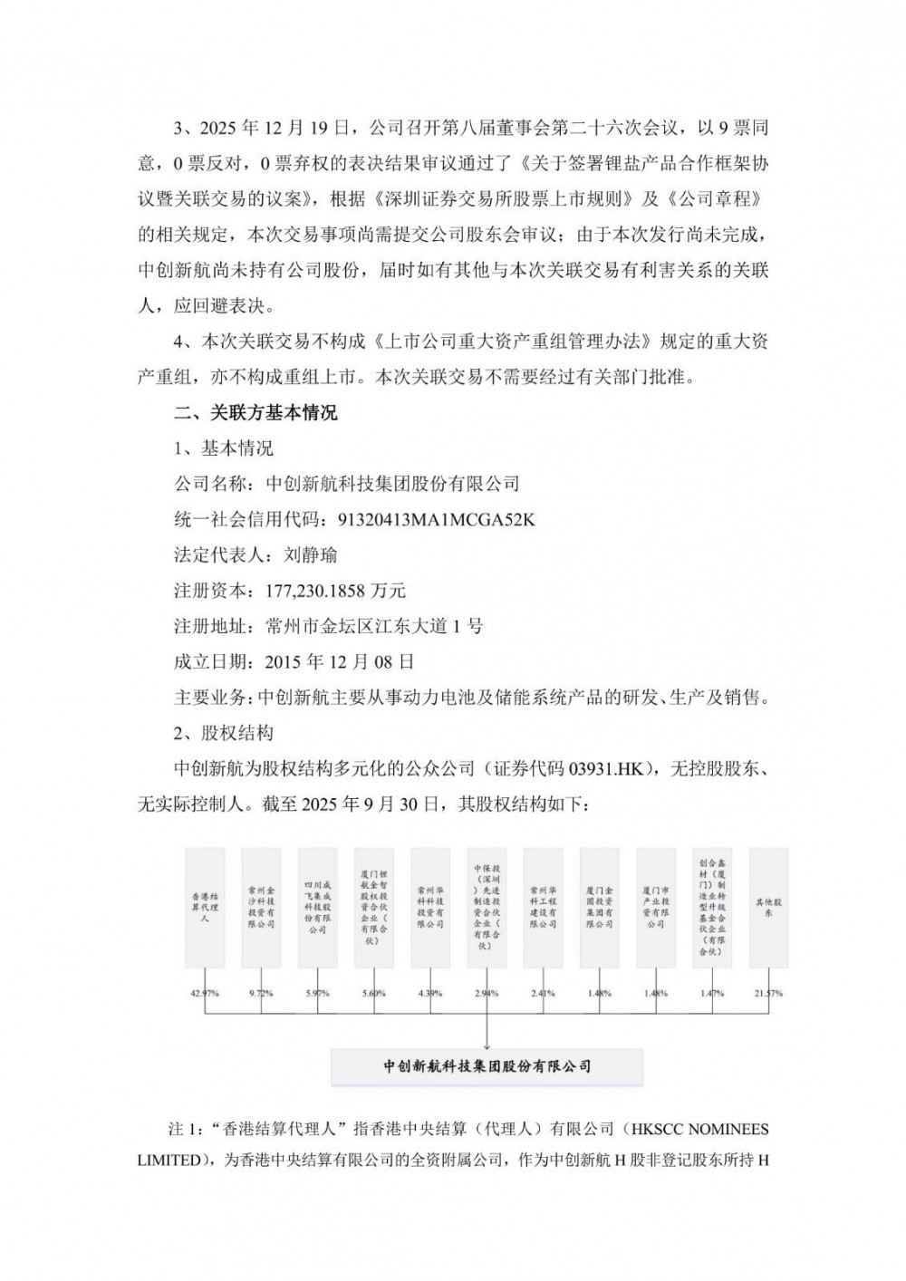
12月19日,盛新锂能发布公告称,公司与中创新航科技集团股份有限公司就锂盐产品业务合作拟签署《2026-2030年合作框架协议》,根据协议约定,中创新航(在该业务合作中,合作双方均包含其指定的子公司)在2026年至2030年期间向公司采购锂盐产品20万吨,具体年度采购量将在双方签订的子订单中进行约定。
本合同有效期自2026年1月1日起至2030年12月31日止。
盛新锂能表示,随着全球新能源汽车和储能行业的快速发展,锂产品市场需求持续增长,为公司提供了巨大的市场空间及发展机会。公司作为领先的锂盐生产企业,积极拓展、巩固下游优质客户,持续提升市场竞争力。公司与中创新航签署《2026-2030年合作框架协议》,有利于公司锂盐业务的拓展,有利于强化公司与优质客户之间长期稳定的战略合作伙伴关系,有利于提升公司未来经营的稳定性和可持续性,增强市场竞争力,符合公司的经营发展战略。
原公告如下:






切换行业






正在加载...



