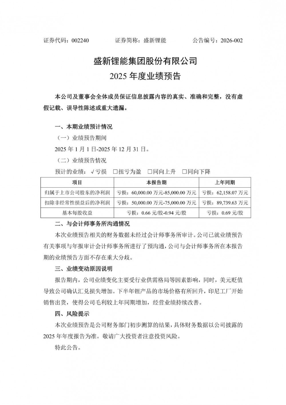
1月13日,盛新锂能发布2025年度业绩预告。预计2025年度归母净利润亏损在6亿元至8.5亿元之间,上年同期亏损为6.22亿元。
报告期内,盛新锂能业绩变化主要受行业供需格局等因素影响,同时,美元贬值导致公司确认汇兑损失增加。下半年锂产品的市场价格有所回升,印尼工厂开始销售出货,使得公司毛利较上年同期增加,经营业绩持续改善。
原公告如下:


日期:2026-01-14 来源:盛新锂能
1月13日,盛新锂能发布2025年度业绩预告。预计2025年度归母净利润亏损在6亿元至8.5亿元之间,上年同期亏损为6.22亿元。
报告期内,盛新锂能业绩变化主要受行业供需格局等因素影响,同时,美元贬值导致公司确认汇兑损失增加。下半年锂产品的市场价格有所回升,印尼工厂开始销售出货,使得公司毛利较上年同期增加,经营业绩持续改善。
原公告如下:


能源资讯一手掌握,关注 "储能头条" 微信公众号
看资讯 / 读政策 / 找项目 / 推品牌 / 卖产品 / 招投标 / 招代理 / 发文章
扫码关注
免责声明:本文仅代表作者本人观点,与国际储能网无关,文章内容仅供参考。凡本网注明"来源:国际储能网"的作品,均为本站原创,转载请注明“来源:国际储能网”!凡本网注明“来源:XXX(非国际储能网)”的作品,均转载自其它媒体,转载目的在于传递更多信息,并不代表本网赞同其观点和对其真实性负责。
如因作品内容、版权和其它问题需要同本网联系的,请在相关内容刊发之日起30日内进行,我们将第一时间进行删除处理 。联系方式:400-8256-198