12月31日,湖南省发展和改革委员会印发《湖南省有序推动绿电直连发展实施方案》,提到,项目接入引起的公共电网改造部分、项目内部发电、厂用电、自发自用、储能等关口装设的双向计量装置由电网企业投资建设。新建项目接入公共电网的接入系统工程投资界面参照用电负荷接入系统要求执行。
国网湖南省电力有限公司应将项目当中用户用电量、内部电源发电量、厂用电、用电量、储能充放电电量等分类纳入湖南省电力行业统计,其中用电量是指用户(含电力生产用户)耗用的全部电量,包括项目用电设备耗用电量、发电设备损耗电量、(储能设备损耗电量)等;发电量是指全部发电设备的关口计量电量,根据不同电源类型纳入统计范围。项目投资主体、地方电网企业以及各增量配电网经营主体应做好配合。
接入系统方案应明确对计量装置、通信接口、通信协议以及电能质量在线监测装置的技术要求。其中在项目内部发电、厂用电、自发自用、储能等关口安装符合相关标准和有关部门认可的双向计量装置装设点;项目内部接网点电压等级为10千伏以下的各类资源应至少支持RS485通信接口,具备条件时可增加网口通信接口;通信协议方面应至少支持DL/T 698.45通信协议,确保做到可观、可测、可调、可控;项目应在与公共电网连接点处装设电能质量在线监测装置。
原文如下:
湖南省发展和改革委员会关于印发《湖南省有序推动绿电直连发展实施方案》的通知
湘发改能源〔2025〕853号
各相关单位:
为深入贯彻落实《国家发展改革委 国家能源局关于有序推动绿电直连发展有关事项的通知》(发改能源〔2025〕650号)、《国家发展改革委 国家能源局关于完善价格机制促进新能源发电就近消纳的通知》(发改价格〔2025〕1192号)等文件精神,促进新能源就近就地消纳,更好满足企业绿色用能需求,结合我省实际,我委组织编制了《湖南省有序推动绿电直连发展实施方案》,现印发给你们,请认真组织实施。
附件:湖南省有序推动绿电直连发展实施方案
湖南省发展和改革委员会
2025年12月30日
附件
湖南省有序推动绿电直连发展实施方案
第一章 总 则
第一条【目的依据】为促进新能源就近就地消纳,满足企业绿色用能需求,推动湖南省绿电直连项目(以下简称“项目”)科学有序发展,根据国家发展改革委、国家能源局《关于有序推动绿电直连发展有关事项的通知》(发改能源〔2025〕650号),《关于完善价格机制促进新能源发电就近消纳的通知》(发改价格〔2025〕1192号)要求,结合我省实际,制定本方案。
第二条【项目定义】项目是指风电、太阳能发电、生物质发电等新能源不直接接入公共电网,通过直连线路向单一电力用户供给绿电,可实现供给电量清晰物理溯源的模式。其中,直连线路是指电源与电力用户直接连接的专用电力线路。按照负荷是否接入公共电网分为并网型和离网型两类。并网型项目作为整体接入公共电网,与公共电网形成清晰的物理界面与责任界面,电源应接入用户和公共电网产权分界点的用户侧。离网型项目与公共电网没有物理连接,电源直接与用户用电设施进行物理连接。
直连电源为分布式光伏的,按照国家《分布式光伏发电开发建设管理办法》等政策执行。
支持多个新能源项目通过绿电直连方式向单一电力用户供给绿电。园区(含增量配电园区)绿电直连项目属于采用直连线路向多用户开展绿色电力直接供应的项目,不属于本方案管理范围,待国家发展改革委、国家能源局具体政策出台后另行规定。
第三条【基本原则】项目按照安全优先、绿色友好、权责对等、源荷匹配原则建设运行,公平合理承担安全责任、经济责任与社会责任。
第四条【适用类型】 绿电直连项目当中的负荷及电源项目可位于不同行政区,但应位于同一供电营业区,有以下适用类型。
新增用电需求的企业可配套开发本项目。新增用电包含已取得相应核准(备案)文件但尚未建成投运的项目负荷。
存量负荷当中配备有燃煤燃气自备电厂的企业,在足额清缴可再生能源发展基金的前提下可开发本项目,通过压减自备电厂出力实现清洁能源替代。
存量负荷当中有降碳刚性需求的出口外向型企业及算力企业(含数据中心)利用周边新能源资源可开展绿电直连。其中外向型企业需提供海关报关单位备案信息表、降碳刚性需求等相关证明材料。
未投运新能源电源当中尚未开展电网接入工程建设或因消纳受限等原因无法并网的项目在与满足条件的用电负荷主体协商后可共同转为绿电直连项目。未投运新能源电源当中接网工程已明确由电网企业投资建设、已投运新能源电源当中接网工程由电网企业投资建设(含回购)的新能源电源不得转为绿电直连项目电源,其余已投运新能源电源在与满足条件的用电负荷主体协商后可共同转为绿电直连项目。
第五条【源荷匹配要求】并网型项目应按照“以荷定源”原则科学确定新能源电源类型和装机规模,用电负荷规模应有依据和支撑。项目可采取整体自发自用为主、余电上网为辅的模式参与现货市场,年上网电量占总可用发电量的比例不高于20%;项目自身新能源整体年消纳电量占总可用发电量的比例应不低于60%,占项目总用电量的比例应不低于30%,并不断提高自身消纳比例,2030年前不低于35%。
第二章 项目报批
第六条【申报流程及申报主体】项目由负荷单位牵头申报,市级能源主管部门进行初审,初审评估通过的,由市级能源主管部门以正式文件向省级能源主管部门申报,经省级能源主管部门审核批复后实施。
第七条【申报资料要求】 项目申报时应填写项目申报表(附件1)并同步提交项目整体化建设方案(附件2)。整体化方案中项目与公共电网的交换功率申报值及项目最大峰谷差率不应大于项目中负荷的最大电力及峰谷差率。
直连电源应纳入省级能源主管部门制定的年度开发建设方案;直连线路应尽量减少线路交叉跨越,确需跨越的应做好安全措施,原则上应从低处穿越与直连线路同等级及以上电压等级的公共线路。
第八条【资料审核要求】项目当中的负荷、电源、直连线路及接网线路应按照《湖南省企业投资项目核准和备案管理办法》要求分别取得核准或备案文件。
项目接入电压等级原则上不超过220千伏,确有必要以220千伏电压等级接入的,省级能源主管部门会同国家能源局湖南监管办公室共同组织开展电力系统安全风险专项评估,在确保电网安全稳定运行的前提下方可开展接入。
第九条【项目变更】项目投资主体应按照批复意见进行建设,不得自行变更项目建设内容。项目批复后,项目负荷或电源投资主体法人发生变化,项目建设地点、规模、内容发生重大变更,项目投资主体应及时告知省级能源主管部门并重新批复。根据项目正常建设周期,省级能源主管部门定期组织核查,及时清理不具备建设条件的项目。
第十条【规划统筹】通过审核的项目,其整体化方案中的直连线路、接入系统等按电压等级纳入省级或城市的能源电力和国土空间规划。
第十一条【建档立卡】省级能源主管部门依托国家可再生能源发电项目信息管理平台,组织开展项目中电源的建档立卡工作。
项目投资主体应当在建成并网一个月内,完成建档立卡填报工作,由电网企业提交相关信息。
第三章 开发建设
第十二条【投资主体及投资方式】包括民营企业在内的各类经营主体(不含电网企业)均可投资绿电直连项目。项目电源可由负荷投资,也可由发电企业或双方成立的合资公司投资,直连专线原则上应由负荷、电源主体投资。
第十三条【项目选址】项目投资主体应当做好选址工作。建设场所必须合法合规,手续齐全,产权清晰。
第十四条【协议签订】项目电源和负荷不是同一投资主体的,应签订多年期购电协议或合同能源管理协议,并就电力设施建设、产权划分、运行维护、调度运行、结算关系、违约责任等事项签订协议。
第十五条【安全施工要求】 项目建设应当严格执行设备、建设工程、安全生产等相关管理规定和标准规范,确保项目建设质量与安全,并做好验收工作。从事项目设计、施工、安装、调试等环节的主体应当满足相应资质要求。
第十六条【建设过程管理】项目所在市级能源主管部门应定期对项目建设进度进行调度,加强项目全过程监管,项目进展按月上报省级能源主管部门。
第四章 电网接入
第十七条【接入总体要求】电网企业应当制定并公布项目接入电网工作制度及技术标准规范等信息,合理优化或者简化工作流程,提供“一站式”办理服务,落实接入服务责任,提升接入服务水平。项目接网申请受理及回复、项目接入系统设计受理及回复时限及要求应满足《电网公平开放监管办法》(国能发监管规〔2021〕49号)规定。
第十八条【接网申请资料要求】项目应当满足相关规划和政策规定,并向电网企业提交并网意向书、省级能源主管部门批复意见,项目当中的负荷、电源,用户投资的直连及接网线路核准或备案文件、电源及负荷地址权属证明等相关材料(详见附件1)。
第十九条【接入系统设计】项目投资主体应委托具备资质的设计单位开展接入系统设计工作,在满足电网安全运行的前提下,统筹考虑建设条件、电网接入点等因素,结合实际合理选择接入系统设计方案。
电网企业应当按照相关行业标准,根据接入系统设计要求,及时一次性地提供开展接入系统设计所需的电网现状、电网规划、接入条件等基础资料。确实不能及时提供的,电网企业应当书面告知项目投资主体,并说明原因。各方应当按照国家信息安全与保密的要求,规范提供和使用有关资料。
通过分期建设的项目不得新增与公共电网的连接点。
第二十条【投资界面】项目接入引起的公共电网改造部分、项目内部发电、厂用电、自发自用、储能等关口装设的双向计量装置由电网企业投资建设。新建项目接入公共电网的接入系统工程投资界面参照用电负荷接入系统要求执行。
满足条件的已投产新能源转为绿电直连项目时,原新能源项目的接网工程电网企业不再回购。
第二十一条【协议签订】项目投资主体应当在项目投产前与电网企业及其调度机构分别签订《购售电合同》及《并网调度协议》。项目并网容量以外的供电责任和费用由项目投资主体与电网企业另行协商确定并签订相关协议。
电网企业按照项目投资主体申报的并网容量和与其签订的有关协议履行供电责任,项目投资主体应确保项目与公共电网的交换功率不超过申报并网容量并自行承担由于自身原因造成供电中断的相关责任。
项目中新能源发电项目豁免电力业务许可证(发电类),国家和省另有规定的除外。
第二十二条【竣工验收】项目应当按照整体化方案范围建设。项目投资主体应按标准配置继电保护、安全稳定控制装置、通信设备等二次系统,项目整体及内部各设施涉网性能必须符合国家及行业有关技术标准规范等要求,并通过国家认可的检测认证机构检测认证,经检测认证合格后,电网企业不得要求重复检测。项目各业务系统应严格执行《电力监控系统安全防护规定》,安装网络安全监测、隔离装置等网络安全设施。
项目竣工后,电网企业应当按照有关规定复核项目内部双向计量装置配置情况及主要设备检测报告,并按照相关标准开展并网检验。严禁项目投资主体绕越装设的各电能计量装置用电。项目检验合格后应予以并网投产。项目应及时组织竣工验收,并将竣工验收报告报送省级能源主管部门和湖南能源监管办。
第五章 项目运营
第二十三条【安全主体责任】项目投资主体是项目的安全生产责任主体,必须贯彻执行国家及行业安全生产管理规定,依法加强项目建设运营全过程的安全生产管理。
第二十四条【项目运维要求】项目投资主体可自行或者委托专业化运维公司等第三方作为运维管理责任单位,各单位应当严格执行调度运行、网络安全与数据安全等有关管理规定,及时开展风险管控及隐患排查治理,深入评估并及时消除项目内部设备故障以及各类安全风险,不断增强可靠性。
第二十五条【调度运行】项目整体及内部电源按照接入电压等级和容量规模接受相应调度机构管理,按照为系统提供服务的类别接入新型电力负荷管理系统或电力调度自动化系统。
除发生影响公共系统安全稳定运行的突发情况外,电网企业所属调度机构应按照项目自主安排的发用电曲线下达调度计划。鼓励具备条件的项目投资主体加大项目投资改造力度,提升项目系统友好性,在有序用电启动时段不从公共电网下网。
项目投资主体应保障项目接受并执行调度机构远程控制指令的能力,禁止在未经得调度机构同意的情况下,擅自通过外部控制接口调整项目与公共电网之间的交换功率,禁止擅自停运或者调整项目涉网参数。在新能源消纳困难时段,项目不应向公共电网反送电。
项目投资主体应做好项目无功及电能质量管理,确保项目与公共电网连接点处电能质量满足国家相关技术标准要求,并按《电网运行准则》等向电网企业及其调度机构提供相关资料,接受电网企业及其调度机构开展针对涉网特性、网络安全、电能质量等方面的技术监督。
第二十六条【市场交易】并网型项目享有平等的市场地位,按照《电力市场注册基本规则》进行注册,原则上应作为整体参与电力市场交易,按照与公共电网的交换功率开展结算。项目新能源上网电量不纳入新能源可持续发展价格结算机制;项目用电时,应当直接参与市场交易,不得由电网企业代理购电,并按照下网电量承担上网环节线损费用。项目电源和负荷不是同一投资主体的,可分别注册,以聚合形式参与电力市场交易,双方之间交易电量及上网电量应按照绿证和绿色电力交易有关规定执行。
第二十七条【费用缴纳要求】按照“谁受益、谁负担”原则,绿电直连项目应按相关规定缴纳输配电费、系统运行费用、政策性交叉补贴、政府性基金及附加等费用。各地不得违反国家规定减免有关费用。
(一)输配电费。项目实行按容(需)量缴纳输配电费,下网电量不再缴纳系统备用费、输配环节的电量电费。月度容(需)量电费计算方法为:容(需)量电费=按现行政策缴纳的容(需)量电费+所在电压等级现行电量电价标准×平均负荷率×730小时×接入公共电网容量。其中,平均负荷率暂按所在省份110千伏及以上工商业两部制用户平均水平执行,由电网企业测算、经省级价格主管部门审核后公布;接入公共电网容量为项目同时使用的受电变压器容量及不通过变压器接入的高压电动机容量之和。
可靠性要求高、按要求需进行容量备份的项目,可选择继续按现行两部制输配电价模式缴费,其中容(需)量电费按现行政策执行,电量电费根据实际用电量(含自发自用电量)以及所在电压等级电量电价标准缴纳。
(二)系统运行费。项目使用公共电网时视同工商业用户,暂按下网电量缴纳系统运行费,根据国家相关规定逐步向按占用容量等方式缴费过渡。
(三)政策性交叉补贴。暂免缴纳自发自用电量的政策性交叉补贴新增损益。
(四)政府性基金及附加。按国务院财政主管部门相关规定执行。
第二十八条【上网电量电费结算要求】并网型绿电直连项目以项目接入点作为计量、结算参考点,作为整体与公共电网进行电费结算。项目上网电量应全量参与电力市场交易,参与市场价格形成,反映供需关系。
第二十九条【统计要求】国网湖南省电力有限公司应将项目当中用户用电量、内部电源发电量、厂用电、用电量、储能充放电电量等分类纳入湖南省电力行业统计,其中用电量是指用户(含电力生产用户)耗用的全部电量,包括项目用电设备耗用电量、发电设备损耗电量、(储能设备损耗电量)等;发电量是指全部发电设备的关口计量电量,根据不同电源类型纳入统计范围。项目投资主体、地方电网企业以及各增量配电网经营主体应做好配合。
第六章 退出机制
第三十条【退出情形及流程】绿电直连项目投运三年内原则上不予退出。项目投运三年后,因项目负荷发生较大变化导致项目无法持续运营或项目投资主体放弃项目建设的,项目投资主体应书面向省级能源主管部门提交退出申请,审批同意后准许退出。项目电源和负荷不是同一投资主体的项目申请退出时应由双方共同发起。
第三十一条【退出后的电网接入业务衔接】获批退出的项目当中的电源或负荷项目应重新办理接入系统手续。存量电源或负荷项目投资主体应向电网企业递交项目接网变更申请并办理相关手续。增量电源或负荷项目投资主体应重新向电网企业递交接网申请,电网企业应优先提供接网服务。
第三十二条【退出后的市场衔接】获批退出的项目当中的电源及负荷项目应进入电力市场交易,其中的电源项目可根据政策要求参与湖南省后续机制电量的竞争。
第七章 评估机制
第三十三条【评估组织】省级能源主管部门每年12月组织市级能源主管部门开展项目评估,项目投资主体、电网企业及其所属调度机构、湖南电力交易中心应予以配合并提出优化意见建议。
第三十四条【评估内容】项目评估应包括但不限于以下内容:
市级能源主管部门对项目实施效果、经济效益等进行评估。投资主体应就自身项目开发建设过程开展评估。
电网企业及其所属调度机构应提供项目运行及项目当中新能源电量自身消纳数据,并就项目接网工作办理、接网工程投资建设、涉网特性管理、电能质量情况开展评估。
湖南电力交易中心应配合提供项目参与电力市场交易的情况并就项目投资主体市场注册、市场交易规则适配性等内容开展评估。
第八章 附则
第三十五条【解释权】本方案由湖南省发展和改革委员会负责解释。
第三十六条【时效性】本方案自发布之日起施行,施行过程中存在的问题,请各有关单位及时向省级能源主管部门反馈。施行期间国家另有规定的,从其规定。
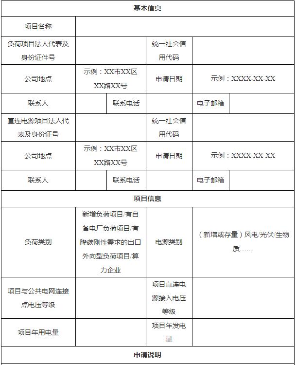
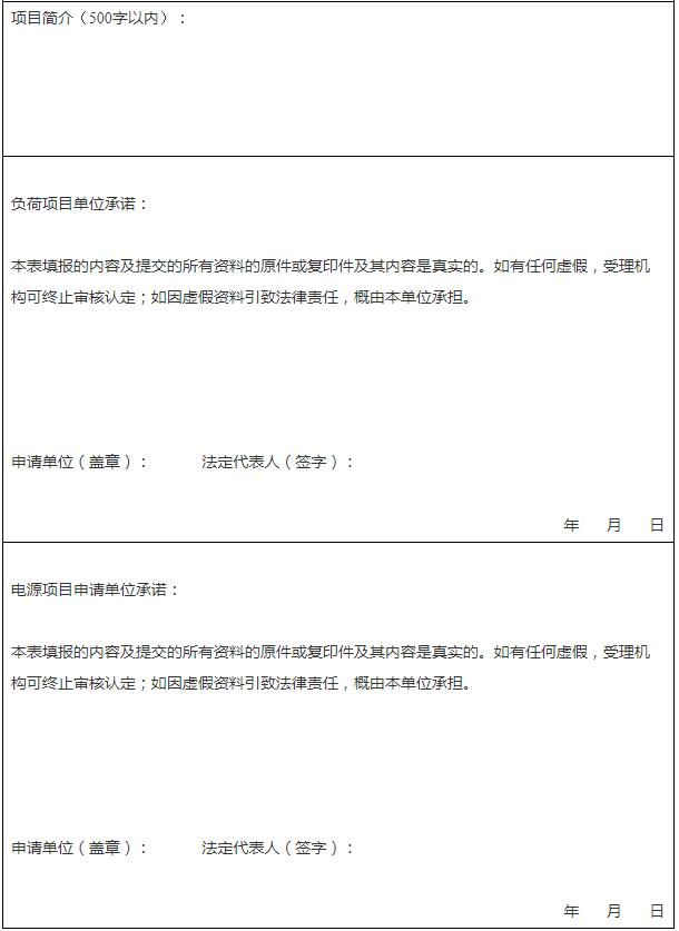
附件1
绿电直连项目申请表


附件2
绿电直连项目整体化建设方案
(大纲)
一、设计原则、设计范围以及设计依据
(一)设计原则
包括但不限于下列文件,下列文件对于本文件的应用是必不可少的。凡是注日期的引用文件,仅注日期的版本适用于本文件。凡是不注日期的引用文件,其最新版本(包括所有的修改单)适用于本文件。
(1)《电力系统安全稳定导则》
(2)《电力系统安全稳定计算规范》
(3)《电力系统设计技术规程》
(4)《电力系统技术导则》
(5)《电力系统电压和无功电力技术导则》
(6)《国家电网公司电力系统无功补偿配置技术导则》
(7)《风电场接入电力系统技术规定》
(8)《国家电网公司风电场接入电网技术规定》
(9)《光伏发电站接入电力系统技术规定》
(二)设计范围和设计依据
项目设计范围包括与本项目相关的建设内容、实施条件、建设时序等所有重点内容。
项目设计依据应包括以下内容。
a) 说明工作任务的依据,经批准或上报的前期工作审查文件或指导性文件;
b) 与本工程有关的其他重要文件。
(三)设计水平年
应综合考虑项目投产时序以及周边电网情况等因素选定项目设计水平年,根据实际情况选择设计水平年后1-5年的某一年进行校核分析。
二、项目概况与建设必要性
(一)项目概况
应从项目名称、项目类型、投资主体、建设地点、建设规模、周边电力系统情况等方面介绍项目概况。
(二)建设必要性
应综合考虑项目经济性、项目绿电需求、项目环境条件等因素分析项目建设必要性。
三、项目主要建设内容
(一)电源建设内容
介绍电源类型、地理位置。建设条件、最终规划容量与分期建设容量、纳入各级能源主管不发展规划情况、前期情况、计划投产时间等。介绍电源的主要特征,包括所在地资源条件、电站特点、发电利用小时数、各月新能源出力曲线、典型日出力曲线、年发电量、静态总投资、单位千瓦投资等。已建成投运且直接接入公共电网的存量电源项目还应介绍接网工程产权(含回购)状况。
(二)负荷建设内容(新增负荷)/负荷概况(存量负荷)
介绍负荷项目的基本情况,包括负荷项目类型、主要生产内容、建设位置、终期建设规模以及本期建设规模;介绍项目的用电特性,包括项目最大用电负荷、月用电曲线、典型日用电曲线、年用电量等内容。
(三)储能建设内容(可选)
介绍储能电站的类型、容量、建设位置等内容。
(四)电网建设内容
从电源、负荷、储能以及项目整体等方面介绍接入电压等级、接入点与接入系统方案,介绍项目与公共电网的交换功率申报值、项目最大峰谷差率等。
(五)源荷储匹配分析
介绍项目电力电量平衡的边界条件与有关规则,选择设计水平年和规划水平年开展逐月电力电量平衡分析,对项目新能源利用率、新能源消纳电量占负荷总用电量以及与上网电量比例进行分析。
(六)调控平台建设方案
介绍项目相关的调度系统、调度数据网络建设内容;介绍项目内部资源的调度信息交互、设备配置方式、功能以及信息传输等内容。
(七)接入系统方案
介绍项目投产前周边的电网情况,根据项目本远期建设内容以及电力平衡结果,结合电网网架现状和发展、负荷分布等,阐述方案拟定思路和初步拟定的接入系统电压等级,初步分析拟接入点的建设条件、扩建条件及接入线路走廊初步条件,提出接入系统比较方案和必要的过渡方案,介绍继电保护、安全自动装置、自动化系统、通信网等规划设计内容。
接入系统方案应明确对计量装置、通信接口、通信协议以及电能质量在线监测装置的技术要求。其中在项目内部发电、厂用电、自发自用、储能等关口安装符合相关标准和有关部门认可的双向计量装置装设点;项目内部接网点电压等级为10千伏以下的各类资源应至少支持RS485通信接口,具备条件时可增加网口通信接口;通信协议方面应至少支持DL/T 698.45通信协议,确保做到可观、可测、可调、可控;项目应在与公共电网连接点处装设电能质量在线监测装置。
四、项目实施条件
从明确负荷类型、投资主体、建设地点产权归属等角度,明确项目电源、电网、负荷以及储能(如有)的实施条件。提供项目用地不涉及环境敏感性因素的证明。
五、电气计算
(一)潮流计算分析
根据计算水平年、负荷水平、电源、网络结构、潮流方式、功率因素、电压控制范围等计算条件,给出项目潮流分析与流向、电压水平等潮流计算结果,确定项目是否满足用电需求。
(二)稳定计算分析
根据计算水平年、计算运行方式、故障条件、保护动作情况、发电机组数学模型等计算条件,给出项目稳定计算分析结果,校验典型运行方式下电网稳定水平。
(三)短路电流计算分析
根据合理选择计算工具、计算模型、计算边界等计算条件,给出项目短路电流计算分析结果并提出相应措施。
六、投资估算及财务分析
综合考虑建设性质、设备型号、建设规模等因素开展电源、电网、负荷以及储能(如有)的投资估算与财务评价。
七、经济效益和社会效益
(一)经济效益
采用内部收益率法、净现值法、年费用法、投资回收期法等方法分析项目的经济效益。
(二)社会效益
从绿色低碳、能源公平、经济就业等多维度分析项目的社会效益。
八、结论
总结项目主要结论和建议,应包括:项目本期及远期建设内容、接入系统方案、投资规模等。
九、附件
(一)绿电直连项目建设单位工商注册信息、法定代表人信息、统一社会信用代码、工商营业执照、信用证明等。
(二)供电公司对项目接入电网的支持性意见。
(三)其他支持性文件。
(四)项目电源和负荷不是同一投资主体的,应提供负荷和电源之间签订的多年期购电协议或合同能源管理协议,以及就电力设施建设、产权划分、运行维护、调度运行、结算关系、违约责任等事项签订的协议。
切换行业






正在加载...



