储能头条获悉,2月14日,四川能源监管办发布关于公开征求《四川省电力辅助服务管理实施细则(征求意见稿)》《四川省电力并网运行管理实施细则(征求意见稿)》意见的通知。
《四川省电力辅助服务管理实施细则》指明,本细则适用于发电侧并网主体、新型储能、负荷侧并网主体。
发电侧并网主体是指电力调度机构管辖范围的火电(含燃煤、燃气及生物质发电等,其中生物质发电包括农林废弃物直接燃烧和气化发电、垃圾焚烧和垃圾填埋气发电、沼气发电)、水电(含抽水蓄能)、风电、光伏、自备电厂。
配建式储能应与配建主体作为统一调度单元参与辅助服务。
新型储能是指具备独立计量、控制等技术条件,接入调度自动化系统可被电网监控和调度,符合相关标准规范和电力市场运营机构等有关方面要求,具有法人资格的独立电化学储能电站。压缩空气、飞轮等独立新型储能电站参照执行。纳入本细则管理的独立新型储能容量不低于10MW/20MWh。
负荷侧并网主体是指传统高载能工业负荷、工商业可中断负荷、电动汽车充电网络等能够响应电力调度指令的直控型可调节负荷(含通过聚合商、虚拟电厂等形式聚合)。纳入本细则管理的直控型可调节负荷容量不低于5MW,向上或向下调节能力不低于5MW,持续时间不低于1小时。
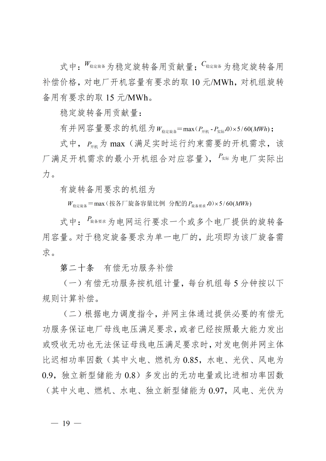
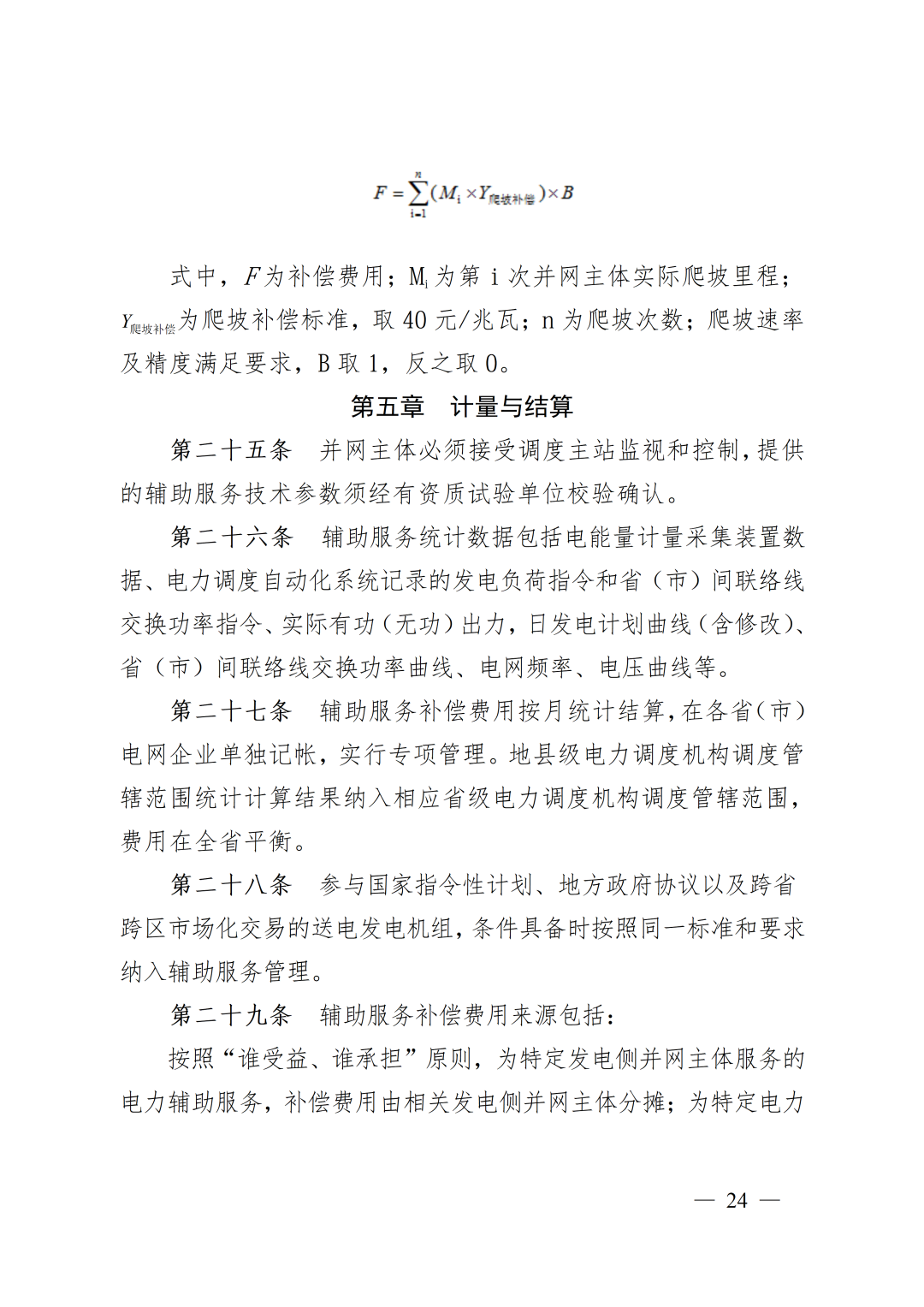
文件分别明确自动发电控制(AGC)服务补偿、自动功率控制(APC)服务补偿、有偿一次调频补偿、有偿调峰补偿、旋转备用补偿、有偿无功服务补偿、转动惯量补偿、爬坡补偿等多个有偿辅助服务的补偿标准。
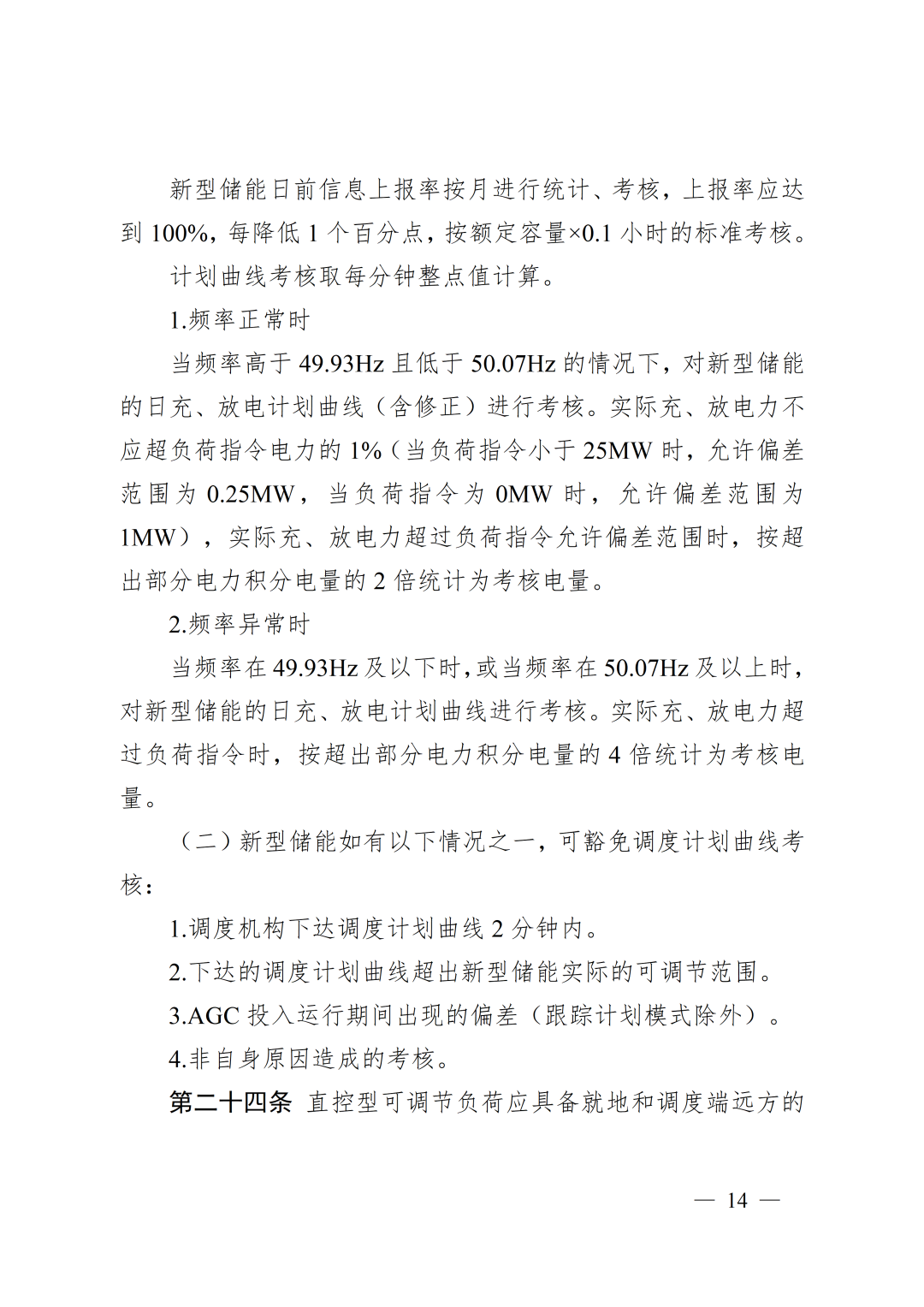
其中指出,独立新型储能调峰补偿方面,电力调度机构结合系统调峰需要进行调用,因系统调峰需求下达调度计划(含调度指令)要求独立新型储能电站进入充电状态时,对其充电电量进行补偿,具体补偿标准为400元/兆瓦时。
对于配建储能的新能源,按照全月累计充电电量给予使用频率补偿。
当月度累计充电电量<储能额定容量×30小时,不予补偿;储能额定容量×30小时≤当月度累计充电电量<储能额定容量×60小时,对其充电电量进行补偿,补偿标准为80(元/兆瓦时);储能额定容量×60小时≤当月度累计充电电量,对其充电电量进行补偿,补偿标准为160(元/兆瓦时)。
对于有偿无功服务补偿标准,有偿无功服务按机组计量,每台机组每5分钟按以下规则计算补偿。
根据电力调度指令,并网主体通过提供必要的有偿无功服务保证电厂母线电压满足要求,或者已经按照最大能力发出或吸收无功也无法保证母线电压满足要求时,对发电侧并网主体比迟相功率因数(其中火电、燃机为0.85,水电、光伏、风电为0.9,独立新型储能为0.8)多发出的无功电量或比进相功率因数(其中火电、燃机、水电、独立新型储能为0.97,风电、光伏为0.95)多吸收的无功电量进行补偿,补偿价格为50元/MVarh。
若机组进相运行时功率因数超过电力调度机构下发的发电机组进相规定值,不予补偿。
《四川省电力并网运行管理实施细则》中提到,并网主体包括发电侧并网主体、负荷侧并网主体和新型储能。
纳入本细则管理的直控型可调节负荷容量不低于5MW,向上或向下调节能力不低于5MW,持续时间不低于1小时。
文件要求,并网主体应严格服从电力调度机构的指挥,迅速、准确执行调度指令,不得以任何借口拒绝或者拖延执行。接受调度指令的并网主体值班人员认为执行调度指令将危及人身、设备或系统安全的,应立即向发布调度指令的电力调度机构值班调度人员报告并说明理由,由电力调度机构值班调度人员决定该指令的执行或者撤销。其中,新型储能出现下列情况之一者,按以下标准进行考核。
1、不执行或无故拖延执行调度指令,每次按额定容量×1小时的标准进行考核。
2、未如实向电力调度机构报告调度指令执行情况,每次按额定容量×0.3小时的标准进行考核。
3、未如实向电力调度机构反映一、二次设备运行情况或向电力调度机构错误传送设备实时信息,每次按额定容量×0.3小时的标准进行考核;未如实向电力调度机构传送设备充放电状态、实时存储能力等信息,每次按额定容量×0.5小时的标准进行考核;导致延误处理的,每次按额定容量×1小时的标准进行考核。
4、未经电力调度机构允许,擅自操作调度管辖的一、二次设备,擅自改变一、二次设备运行状态或参数,每次按额定容量×0.5小时的标准进行考核。
5、在调度管辖设备上发生误操作,未造成后果且未在2小时内向电力调度机构汇报事故经过或谎报的,每次按额定容量×1小时的标准进行考核;造成后果的,每次按额定容量×5小时的标准进行考核。
6、其他依据有关法律、法规及规程规定认定属于违反调度纪律的事项,未造成后果的,每次按额定容量×1小时的标准进行考核;造成后果的,每次按额定容量×5小时的标准进行考核。
含配建储能的并网主体应积极主动调用其配建储能,配建储能系统应具备直接或间接接受调度指令的能力。
原公告如下:
关于公开征求《四川省电力辅助服务管理实施细则(征求意见稿)》《四川省电力并网运行管理实施细则(征求意见稿)》意见的通知
为进一步优化电力并网运行和辅助服务管理,保障四川电力系统安全、优质、经济运行,加快构建新型电力系统,根据《电力并网运行管理规定》《电力辅助服务管理办法》以及国家最新有关法律法规、政策文件及技术标准,我办组织对《关于印发〈四川省电力辅助服务管理实施细则〉和〈四川省电力并网运行管理实施细则〉的通知》(川监能市场〔2024〕27号)进行了修订。现予公告,向社会公开征求意见。欢迎有关单位和个人提出宝贵意见,于2026年3月17日前发送至scnyjgbsc 163.com,并请注明单位、姓名及联系方式。
感谢您的参与和支持!
国家能源局四川监管办公室
2026年2月14日



















































来源:四川能源监管办
切换行业





正在加载...



