储能头条为您精选一周内储能企业代表性的事件,欢迎读者朋友在文末“写留言”处,与我们互动、交流、探讨。


储能政策
1、国家政策
工信部、发改委、能源局等五部门:工业绿色微电网新建风、光自消纳不低于60%,配置单一或多种新型储能
近日,工业和信息化部、国家发展改革委、国务院国资委、市场监管总局、国家能源局等五部门联合印发《工业绿色微电网建设与应用指南(2026-2030年)》。文件明确,工业企业和园区新建太阳能、风能等可再生能源发电每年就近就地自消纳比例原则上不低于60%;按照建设规模以及可再生能源消纳、频率/电压支撑、热/冷负荷调节等功能需求,配置单一或多种方式的新型储能系统。(来源:工信部)
支持投向新型储能等领域!国家发改委下发政府投资基金投向评价办法
1月12日,国家发改委印发《政府投资基金投向评价管理办法(试行)》,支持的投向领域包括:培育新兴产业、未来产业。新兴产业主要包括新一代信息技术、新能源、新材料、高端装备、新能源汽车、绿色环保、民用航空和船舶与海洋工程装备等领域;未来产业主要包括元宇宙、脑机接口、量子信息、人形机器人、生成式人工智能、生物制造、生物育种、未来显示、未来网络、新型储能等领域。(来源:国家发改委)
2、地方政策
云南:优化发展储能,推动风光水火储/源网荷储一体化建设
1月13日,中共云南省委办公厅、云南省人民政府办公厅印发《云南省加快构建现代化产业体系推进产业强省建设行动计划》。行动计划提出,优化发展储能,探索发展氢能。加快建设主网、配网和智能电网,着力构建新型电力系统。加快推动“风光水火储”、“源网荷储一体化”建设。抓好绿电认证、绿电招商和场景应用,推动绿电直连,打造零碳园区,积极探索“绿电+”;有序承接优质高载能产业,做强做优“绿电+先进制造业”。到2027年,力争全省电源装机达1.8亿千瓦,清洁能源装机占比稳定在90%左右。(来源:云南省人民政府)
《内蒙古自治区单一电力用户绿电直连项目开发建设实施方案(试行)》:鼓励绿电直连项目配置储能
1月14日,内蒙古自治区能源局关于印发《内蒙古自治区单一电力用户绿电直连项目开发建设实施方案(试行)》,提到鼓励绿电直连项目通过配置储能、挖掘负荷灵活调节潜力等方式,提升自平衡、自调节能力,尽可能减少系统调节压力。项目规划方案要合理确定项目最大负荷峰谷差率,公共电网向项目供电功率的峰谷差率不高于方案规划值。(来源:内蒙古自治区能源局)
浙江推动绿电直连发展:鼓励并网型绿电直连项目通过配置储能等提升灵活性调节能力
1月14日,浙江省发展和改革委员会、浙江省能源局发布关于推动绿电直连发展有关事项的通知,提到并网型项目应按照“以荷定源”原则,科学确定新能源电源类型、装机规模和储能规模,支持“整体自发自用为主,余电上网为辅”模式。项目新能源年自发自用电量占总可用发电量的比例应不低于60%,占总用电量的比例应不低于30%,2030年起新增项目不低于35%。上网电量占总可用发电量的比例不超过20%。绿电直连项目的新能源利用率目标单独设置,不纳入全省新能源利用率统计。鼓励并网型绿电直连项目通过在项目内部配置储能、挖掘负荷灵活调节潜力等方式,提升项目灵活性调节能力,减小系统调节压力。(来源:浙江省发展和改革委员会)
江西省虚拟电厂建设运营工作指南:虚拟电厂以报量报价方式参与竞价
1月12日,江西省能源局发布关于印发《江西省虚拟电厂建设运营工作指南》的通知,其中提到,江西省电力交易中心(以下简称“交易中心”)为省内虚拟电厂提供市场注册与变更服务,为虚拟电厂参与中长期市场、需求响应市场提供交易组织与出清等服务,出具虚拟电厂电能量市场、辅助服务市场、需求侧市场化响应等结算依据,开展虚拟电厂的履约保函管理工作。(来源:江西省发展和改革委员会)
江西省推动虚拟电厂高质量发展方案:到2030年力争具备300万千瓦以上调节能力
1月12日,江西省能源局发布关于印发《江西省推动虚拟电厂高质量发展工作方案》的通知,目标提到,到2027年,建成一批虚拟电厂试点,力争全省虚拟电厂调节能力达到100万千瓦以上,适应虚拟电厂发展的平台建设、入网检测、运行调控等技术指引框架基本建立,与虚拟电厂相匹配的电力市场体系初步建成。到2030年,力争具备300万千瓦以上调节能力,全省虚拟电厂商业模式更加丰富多元,可调节资源聚合及响应能力进一步提升。(来源:江西省发展和改革委员会)
广东首批存量光伏竞配!未按承诺配置储能,不予调度、不收购电量
1月9日,广东省发改委等四部门印发《关于组织开展首批存量地面集中式光伏电站竞争性配置》,其中明确提出:按分值从高到低排序,截取总规模不超过150万千瓦的项目纳入存量地面集中式光伏电站开发建设清单。项目提交材料包含项目参与中长期市场最高电量比例承诺函、配置储能承诺函、竞争性配置自评表等材料。电网企业核实确认项目单位落实配置储能承诺事项,对未按承诺配置储能的项目,电网公司不予并网、不予调度、不收购其电力电量。(来源:广东省发展改革委)
国家碳达峰试点(苍南经济开发区)实施方案:推动新型储能高质量、规模化、集成式发展
2026年1月9日,浙江省温州市人民政府发布关于印发国家碳达峰试点(苍南经济开发区)实施方案的通知。通知提出,推动新型储能项目多元发展。推动新型储能高质量、规模化、集成式发展,推动可再生能源与储能融合发展。推动储能在电源侧、电网侧和用户侧的应用,提升工业园区用户侧储能规模,推动光储充一体化电站、移动储能车等分散式储能设施建设。(来源:温州市人民政府)
贵州省安顺市平坝区“十五五”规划建议:合理布局新型储能基础设施建设
1月12日,中共安顺市平坝区委关于制定平坝区国民经济和社会发展第十五个五年规划的建议发布。文件提出,强化能源基础设施建设,围绕构建新型电力系统和未来新能源规模化发展需要,有序推进电网主干网架改造升级和智能化发展,加快电源站点和电网基础设施建设,合理布局新型储能基础设施建设,持续推进农村电网改造升级。推进城镇新建燃气管道和老旧燃气管道改造,完善城乡充(换)电基础设施,实施传统基础设施更新和数智化改造行动。推进城市平急两用公共基础设施建设。(来源:平坝区人民政府)
行业动态
1、国际资讯
印度储能电池新增容量预计今年增长十倍
据报道,预计2026年印度电池储能新增容量将达约5吉瓦时,较2025年的507兆瓦时增长近十倍。这一增长得益于大量获批项目进入运营阶段,2025年印度储能行业招标创下历史新高,共进行69项招标,总容量达102吉瓦时,相当于2018至2024年招标总量。在建项目累计装机容量增长84%至224吉瓦时,为2026年大规模投产奠定基础。(来源:商务部)
德国2025年新增6.57GWh储能,总容量将达24GWh
近日,据亚琛工业大学电力电子与电气驱动研究所 (ISEA) 发布的一份研究分析认为,预计2025 年,德国固定式电池储能容量将达到 6.57 GWh,比上一年增长 8%。目前,德国电池储能总装机容量约为 24 GWh。增长主要由工业和大型储能电站推动,尽管随着屋顶太阳能需求疲软,家用储能装置的安装量有所下降。(来源:国际能源网编译)
天合储能再签拉美GWh级大单,巩固区域前五储能解决方案提供商地位
近日,天合储能宣布在拉丁美洲市场实现重要业务进展,与T-Power(Toesca资产管理公司旗下能源平台)及YPF Luz两家区域能源领军企业签署电池储能系统(BESS)供应合同,总容量达1.203 GWh。在此之前,天合储能已在拉美区域交付1.2 GWh储能项目。此次合作进一步涵盖智利722 MWh与阿根廷481 MWh两大项目,标志着天合储能在拉美市场的业务布局持续深化,并不断巩固其作为大规模储能解决方案核心供应商的战略地位,为全球能源转型与区域可持续发展提供了坚实支撑。(来源:天合储能TrinaStorage)
波兰将为3900兆瓦的大型储能设施提供超过40亿波兰兹罗提的资金
据报道,波兰气候与环境部长Paulina Hennig-Kloska在一次会议上宣布,已初步选定172个大型储能设施建设项目,总装机容量达3900兆瓦,预计将获得41.5亿波兰兹罗提的资金。这些项目将于2028年底前完工。(来源:商务部)
赢科数能签约东欧大型光储项目
近日,赢科数能成功签约东欧地区一重要光储融合项目,标志着公司在东欧市场的战略拓展取得又一实质性进展。本项目将集成赢科数能高性能储能系统与客户新建光伏电站,共同构建一套智能、高效、稳定的绿色能源解决方案。(来源:赢科数能)
特隆美储能中标罗马尼亚大储项目
近期,特隆美储能近期成功中标罗马尼亚84MWh大储项目。项目建成后将并网运行,承担调峰调频、削峰填谷及电力市场交易等多重功能,有助于提升当地电网稳定性与灵活性。特隆美团队在系统设计中坚持以“模块化、智能化、安全化”的储能系统设计理念,适配欧洲市场技术标准及并网规范。(来源:特隆美储能)
电工时代丹麦40MWh储能项目首台样机顺利发运
1月5日,电工时代承接的首个海外大型储能项目--丹麦40MWh储能项目首台样机顺利发运。这不仅是公司在海外大型储能领域实现的重要突破,也是积极响应“一带一路”绿色发展倡议的务实行动。(来源:山东电工时代能源)
2、国内资讯
天际股份预计2025年净利润7000万元至1.05亿元
1月15日,天际股份发布2025年度业绩预告。公司预计2025年度实现扭亏为盈,归属于上市公司股东的净利润为7000万元至1.05亿元,上年同期为亏损13.61亿元;扣除非经常性损益后的净利润预计盈利6000万元至9000万元,上年同期亏损13.73亿元。业绩变动原因是由于新能源汽车市场和储能市场需求快速增长,公司主要产品六氟磷酸锂在 2025 年第四季度销售价格上涨,公司盈利能力恢复,第四季度实现利润并一举弥补前三季度亏损,实现全年扭亏为盈。同时公司秉持契约精神,依约执行部分长协低价订单,一定程度上影响了公司盈利水平。(来源:天际股份)
盛新锂能2025年预计净亏损6亿元-8.5亿元,业绩继续亏损
1月13日,盛新锂能发布2025年度业绩预告。预计2025年度归母净利润亏损在6亿元至8.5亿元之间,上年同期亏损为6.22亿元。报告期内,盛新锂能业绩变化主要受行业供需格局等因素影响,同时,美元贬值导致公司确认汇兑损失增加。下半年锂产品的市场价格有所回升,印尼工厂开始销售出货,使得公司毛利较上年同期增加,经营业绩持续改善。(来源:盛新锂能)
容百科技2025年净利最高预亏1.9亿元
1月12日,容百科技发布2025年年度业绩预告。预计2025年第四季度,实现归属于母公司所有者的净利润约3,000万元,单季度扭亏为盈。公司预计2025年年度实现归属于母公司所有者的净利润-19,000万元到-15,000万元,实现归属于母公司所有者扣除非经常性损益后的净利润-22,000万元到-18,000万元。报告期内,容百科技业绩变化主要原因为前三季度销量下滑,业绩阶段性承压。第四季度,正极销量创全年新高,锰铁锂实现单季度盈利。公司于第四季度实现扭亏为盈,经营业绩显著改善,全年利润实现修复。(来源:容百科技)
藏格矿业2025年净利润预计增长43.41%~53.10%
1月12日,藏格矿业发布2025年年度业绩预告。预计实现净利润为37.00亿元~39.50亿元,净利润同比增长43.41%~53.10%。报告期内,格尔木藏格锂业有限公司在复产后全力推进生产,全年实现碳酸锂产量8808吨,销量8957吨。该业务板块产销衔接顺畅,叠加四季度碳酸锂价格回暖,有效降低了前期停产带来的影响,为公司利润增长提供支撑。(来源:藏格矿业)
豪鹏科技预计2025年净利同比增长113.69%-141.09%
1月13日,豪鹏科技发布2025年度业绩预告。预计2025年实现营业收入57亿元至60亿元,同比增长11.58%-17.45%;归母净利润1.95亿元至2.2亿元,同比增长113.69%-141.09%;扣非净利润预计1.8亿元至2.05亿元,同比增长141.88%-175.47%。报告期内,豪鹏科技坚定推进“All in AI”战略,全面布局AI端侧硬件应用领域。为把握人工智能消费电子升级的机遇,公司以前瞻性研发与可靠交付为基石,持续推动电池技术迭代与产品升级,聚焦头部战略大客户,将技术优势转化为市场份额与盈利能力的提升,开拓出增长新空间。同时,随着公司完成产能整合与统一管理,规模效益逐步显现,确保未来有能力交付更多战略大客户的批量订单。(来源:豪鹏科技)
问电科技携手星空源储,签署储能战略合作协议
近日,星空源储(厦门)科技有限公司与上海问电新能源科技有限公司正式签署战略合作协议。双方将在储能产品研发、系统集成与商业拓展等方面展开全方位合作。未来,双方将建立长效合作机制,通过资源互补持续拓展合作深度与广度,共同构建开放共赢的储能产业生态,为用户提供更具竞争力的智慧能源解决方案,助力新能源市场可持续发展。(来源:问电科技)
为安全寸步不让!阳光电源完成户储主动消防全球首测
“主动安全”已成为储能行业的关键词,但真正面对火情时是否有效,仍需实战验证。近日,在全球安全机构UL Solutions的见证下,阳光电源SBH系列产品完成了全球首个户储电池主动消防自主测试,成功验证其主动安全技术在极端情况下的实战效能。这也是继UL Solutions全球首个大规模火烧测试后,阳光电源对SBH户储开展的又一项极限“挑战”。(来源:国际能源网)
汉星智储与合工大校企联合“新型储能技术与应用联合研发中心”正式揭牌!
1月8日上午,安徽汉星智储新能源股份有限公司-合肥工业大学智能制造技术研究院“新型储能技术与应用联合研发中心”揭牌仪式在合工大智能院举行。会上详细介绍了合工大智能院2025 年度“重大成果培育专项”项目设立情况、研发单元等相关支持政策及促进入驻企业高质量发展若干措施,为企业进一步发展提供有力支撑。(来源:安徽汉星能源有限公司)
国网综能福建公司与星云股份达成合作 强强联合赋能绿色转型
1月12日,国网福建综合能源服务有限公司与福建星云电子股份有限公司签署合作协议。双方将紧扣“双碳”目标与新能源产业高质量发展需求,通过优势互补、协同发力,共同打造覆盖多场景应用的一站式智能高效低碳解决方案,树立“能源+新能源技术”融合创新的示范标杆,为福建省绿色低碳能源体系建设注入新动能。(来源:星云股份)
国综绿能签约应城|储能项目助力区域绿色发展
1月10日,应城市决胜“十四五”开局、“十五五”谋划招商引资重大项目集中签约活动顺利举行。活动现场,国综绿能综合能源服务有限公司与应城市郎君镇达成合作,正式签约郎君镇电网侧独立储能电站项目,为区域绿色能源发展注入新活力,标志着企业在华中地区储能产业布局迈出关键一步。(来源:国综绿能华南事业部)
储能标事
1、招标项目
河南200MW/400MWh独立共享电储能项目EPC及监理招标
1月11日,河南祥昇储能有限公司200MW/400MWh独立共享电储能项目设计、采购、施工总承包(EPC)及监理招标公告发布。本项目总装机容量200MW,储能容量400MMh(交流侧),采用磷酸铁锂电池储能技术,由80个2.5MW/5.0MMh储能单元组成,电能物联网远程运维中心及相关附属设施。总建设用地面积25780平方米,总建筑面积6000平方米。(来源:中国招标投标公共服务平台)
山东曹县储能电站示范项目EPC招标
1月12日,曹县储能电站示范项目(EPC)招标公告发布。本项目总投资约26300.00万元,主要为曹县储能电站示范项目,本项目建设100MW/200MWh磷酸铁锂储能系统+2MW/4min超级电容储能系统,新建220kV升压站等工程。(来源:菏泽市政府采购中心)
30MW/60MWh!重庆市彭水县公共充电设施用户侧储能项目招标
1月14日,彭水县公共充电设施用户侧储能项目招标计划表发布。主要建设内容为原有公共充电站和一般工商业配置储能系统,合计规模为51.672MW/103.344MWh。其中公共充电站储能系统规模为21.672MW/43.344MWh,为460把充电枪配储建设,年最大供电容量1582.056万kWh;一般工商业储能系统规模为30MW/60MWh,年最大供电容量2190万kWh。(来源:重庆市公共资源交易监督网)
江苏80MW/160MWh分布式储能项目招标
1月13日,泰州医药高新区化学新材料产业园80MW/160MWh分布式储能项目招标公告发布。本项目拟利用泰州市医药高新区化学新材料产业园区内企业现有场地建设储能电站,规划安装容量为80MW/160MWh,储能电站磷酸铁锂电池采用全预制舱布置形式,并配套购置安装箱式储能升压变流一体机和升压站设备。
宁夏中卫迎水桥80MW/160MWh储能电站项目EPC总承包招标
1月14日,中卫迎水桥80MW/160MWh储能电站项目EPC总承包招标公告发布。宁国运中卫新能源有限公司迎水桥80MW/160MWh储能电站项目已取得宁夏回族自治区企业投资项目备案证,项目位于宁夏回族自治区中卫市迎水桥镇营盘水村,对外交通便利。拟在宁夏电投中卫迎水桥350MW风光同场项目配套330kV升压站附近建设1座80MW/160MWh储能电站,通过4回35kV集电线路接入项目风光同场基地330kV升压站。本项目储能电站均采用磷酸铁锂蓄电池。(来源:宁夏回族自治区公共资源交易网)
河南省南阳市内乡县200MW/400MWh新型独立储能项目EPC招标
1月15日,内乡县200MW/400MWh新型独立储能电站项目EPC招标公告发布。内乡县200MW/400MWh新型独立储能电站项目拟利用余关镇约40亩建设用地,建设一座规模为200MW/400MWh储能电站。储能系统采用磷酸铁锂电池为主要储能元件,由40个5MW升压变流一体舱、80个5MWh冷夜电池集装箱等组成。项目新建一座储能220kV升压站及综合楼、配套设施220kV送出线路接入琴治公用电网。(来源:中招国际招标有限公司)
300MW/600MWh!河北燕赵沽源储能示范项目EPC总承包招标
1月15日,河北燕赵沽源储能示范项目EPC总承包招标公告发布。河北燕赵沽源储能示范项目采用EPC总承包模式,包括300MW/600MWh储能区、35kV集电线路、配套建设升压设施等全部工程的勘察、设计、设备材料采购、施工、调试、试运行、服务(包括竣工验收)、协调(征地、电网、社会关系等)等全过程的EPC总承包。本工程为交钥匙工程,即便在招标范围内没有载明,但实际证明是确保项目发电运行所必须的,则仍须纳入本次招标范围。(来源:河北省招标投标公共服务平台)
内蒙古150MW/300MWh储能项目EPC总承包招标
1月15日,内蒙古华电腾格里100万千瓦光伏发电二期工程储能项目EPC总承包招标公告发布。本项目为内蒙古华电腾格里基地100万千瓦光伏发电二期工程150MW/300MWh储能系统,分别布置于两座已投运的220kV升压站内。其中,#1升压站内储能电池布置50MW/100MWh储能系统,#3升压站内储能电池布置100MW/200MWh储能系统。储能系统总规模150MW/300MWh,储能设备招标人已采购。弱网场景下构网型光储变流器的研究及示范应用项目依托光伏二期开展研究工作。(来源:华电集团电子商务平台)
2、中标项目
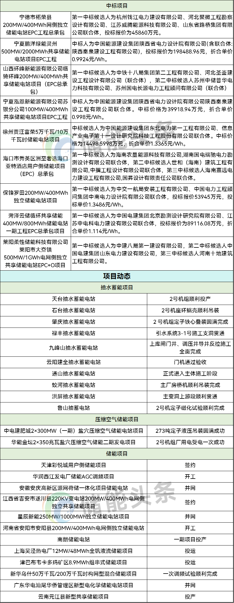
1.1465元/Wh!福建宁德市柘荣县200MW/400MWh网侧独立储能电站EPC中标候选人公示
1月12日,宁德市柘荣县200MW/400MWh网侧独立储能电站EPC工程总承包项目中标候选人公示。第一中标候选人为杭州钱江电力建设有限公司、河北聚微工程勘察设计有限公司、江苏威腾能源科技有限公司、山东省路桥集团有限公司联合体,投标报价为45860万元,折合单价1.1465元/Wh。项目招标人为宁德市万豪储能有限公司,本项目投资估算50000万元,工程概算48000万元。(来源:中国招标投标公共服务平台)
0.9924元/Wh!宁夏500MW/2GWh储能项目EPC中标公示!
1月12日,宁夏鹏洋绿能灵州500MW/2000MWh共享储能电站项目EPC工程中标公示。中标人为中国能源建设集团陕西省电力设计院有限公司(含联合体:陕西秦泉建设工程有限公司),投标报价为198488.96元,折合单价0.9924元/Wh。(来源:中国招标投标公共服务平台)
1.2568~1.2621元/Wh!山西200MW/400MWh共享储能电站项目EPC中标候选人公示
1月12日,山西环峰新能源有限公司临猗环峰200MW/400MWh共享储能电站项目(EPC总承包)中标候选人公示。第一中标候选人为中铁十八局集团第二工程有限公司、河北圣崟建设工程设计有限公司(联合体),投标报价504825000元,投标单价1.2621元/Wh;第二中标候选人苏州中储普华电力科技有限公司、苏州国电长源电力工程顾问有限公司(联合体),投标报价502719540.3元,投标单价1.2568元/Wh。本工程建设规模为200MW/400MWh共享储能、10MW/30S超级电容储能电站,接入220kV临猗县国网临晋站。(来源:全国公共资源交易平台(山西省))
0.998元/Wh!宁夏100MW/400MWh共享储能项目EPC中标公示
1月14日,宁夏泓恩新能源有限公司苏银分公司100MW/400MWh共享储能电站项目EPC工程中标公示。中标人为中国能源建设集团陕西省电力设计院有限公司陕西秦泉建设工程有限公司联合体。中标价格为39918.94万元,折合单价0.998元/Wh。(来源:中国招标投标公共服务平台)
1.3365元/Wh!江苏徐州5万千瓦/10万千瓦时储能项目中标候选人公示
1月13日,徐州贾汪富荣5万千瓦/10万千瓦时储能电站项目中标候选人公示。中标候选人为中国能源建设集团东北电力第一工程有限公司、信息产业电子第十一设计研究院科技工程股份有限公司联合体。中标价格为14498.5998万元,折合单价1.3365元/Wh。项目已纳入江苏省电力规划,位于贾汪区紫庄镇岐山村,占地约22.6亩,建设内容包含5.5万千瓦/10.848万千瓦时(直流侧)磷酸铁锂电池系统,最终并网不超过5万千瓦/10万千瓦时(交流侧),新建110kV升压站一座及配套线路等。主要包含储能系统、升压站、外送线路、配电舱、二次设备舱等电气设备、配套供水、供电、污水处理等设施。本项目作为独立储能电站接入电网,接受电网统一调度,能够发挥调峰、调频、黑启动、电能质量治理等功能。(来源:中国招标投标公共服务平台)
0.9802~1.0078元/Wh!海南1.5MW/5.0MWh用户侧储能项目EPC中标候选人公示
1月13日,海口市秀英区洲至奢选海口亚特酒店用户侧储能项目(EPC)总承包中标候选人公示公告发布。第一中标候选人为海南农垦能源科技有限公司,湖南国电瑞驰电力勘测设计有限公司联合体,投标报价4952860.65元,投标单价0.9906元/Wh;第二中标候选人世和(海南)建筑工程有限公司,中撰工程设计有限公司联合体,投标报价4900831.96元,投标单价0.9802元/Wh;第三中标候选人海南嘉远电力建设工程有限公司,国昇设计有限责任公司联合体,投标报价5038811.24元,投标单价1.0078元/Wh。海口市秀英区洲至奢选海口亚特酒店用户侧储能项目拟采用储能系统电量配置为 5.0MWh,采用1.5MW/5.0MWh 模块式储能系统,10KV高压接入进行低谷期充电,高峰放电,本储能系统拟安装于海口洲至奢选海口亚特酒店用地内。通过“削峰填谷”的方式,合理配置各时段的用电电量,从而节省放电对象的用电成本。招标控制价5,054,858.77元。(来源:海南省公共资源交易服务平台)
1.3486~1.3496元/Wh!湖北200MW/400MWh独立储能电站EPC中标候选人公示
1月14日,保锋罗田200MW/400MWh独立储能电站项目中标候选人公示。第一中标候选人为中交一航局安装工程有限公司、中国电力工程顾问集团中南电力设计院有限公司联合体,投标报价53945万元,投标单价1.3486元/Wh;第二中标候选人中城易通建设发展有限公司、中国电建集团西北勘测设计研究院有限公司联合体,投标报价53970.5万元,投标单价1.3493元/Wh;第三中标候选人河南江仁建设工程有限公司、中国电力工程顾问集团东北电力设计院有限公司联合体,投标报价53985.8万元,投标单价1.3496元/Wh。该项目规划用地约40亩(合26680平方米),建设200MW/400MWh磷酸铁锂储能系统,同步配套建设1座220kV升压站,装设2台120MVA主变压器,最终通过2回220kV线路接入当地220kV薄刀峰变电站。(来源:中国招标投标公共服务平台)
1.114元/Wh!山东菏泽400MW/800MWh储能电站EPC中标候选人公示
1月15日,菏泽云储循环共享储能400MW/800MWh储能电站一期工程EPC总承包项目中标候选人公示。第一中标候选人为中国电建集团北京勘测设计研究院有限公司、江苏中电科电力建设有限公司联合体,投标报价为89116.08万元,折合单价1.114元/Wh。本项目建设400MW/800MWh储能电站,项目投资总计约18亿元,预计总占地占地约140亩(以可研及现场踏勘情况为准),分三期建设,其中包括储能电站及综合楼1座,储能电站采用平面式布置形式。综合楼紧贴储能电站,布置有展厅、控制室、实验室及办公室等辅助功能,站区无围墙。项目计划就近接入菏泽市鲁西新区附近220KV开发变电站。(来源:中国招标投标公共服务平台)
1.155~1.2148元/Wh!山东莱阳500MW/1GWh独立储能EPC+O中标候选人公示
1月15日,莱阳柔性储能科技有限公司莱阳市大夼镇500MW/1GWh电网侧独立共享储能电站EPC+O项目中标候选人公示。第一中标候选人为中建八局第一建设有限公司,投标报价115500万元,投标单价1.155元/Wh;第二中标候选人中国电建集团山东电力建设有限公司,投标报价121480万元,投标单价1.2148元/Wh;第三中标候选人河南十地建筑工程有限公司,投标报价116499万元,投标单价1.165元/Wh。项目位于山东省烟台市莱阳市,资金来源为自筹资金130000万元,招标人为莱阳柔性储能科技有限公司。项目规模为500MW/1GWh电网侧独立共享储能电站EPC+O。(来源:中国招标投标公共服务平台)
储能材料
1、正/负极材料
容百科技与宁德时代签订1200亿元大单
1月13日,容百科技发布公告称,公司与宁德时代新能源科技股份有限公司签署了《磷酸铁锂正极材料采购合作协议》。协议约定,自2026年第一季度开始至2031年,容百科技合计为宁德时代供应国内区域磷酸铁锂正极材料预计为305万吨,协议总销售金额超1200亿元。(来源:容百科技)
2、铜箔
再获年度订单!诺德股份与国轩高科签订18亿元铜箔采购框架合同
1月10日,在国轩高科第15届供应商大会暨2026战略发布会上,诺德股份与国轩高科正式签订2026年度采购框架合同,订单金额约18亿元。诺德股份与国轩高科的合作始于2010年。十余年来,双方携手并进、共同成长,诺德股份现已成为国轩高科核心铜箔供应商之一,长期稳定供应5-6微米极薄中抗铜箔产品。目前,诺德股份已向国轩高科送样镀镍合金箔,并协同开展全固态电池技术攻关。此次年度采购签约,正是双方合作从探索进一步走向深度互信之作。(来源:诺德股份)
储能电池
1、锂电池
2.2GWh,314Ah,国能信控2026年锂电池框架招标
1月9日,国能信控技术股份有限公司2026年国能信控本部承揽设备类314Ah磷酸铁锂电池设备框架招标公告发布。两个标段共采购314Ah电芯220万块,总容量约2.2GWh。招标范围:储能专用方形铝壳磷酸铁锂电池,单体电池容量314Ah(0.5C/P)、3.2V、循环次数≥6000次。标段I:容量约1.2GWh,电池数量1200000块。标段II:容量约1.0GWh,电池数量1000000块。(来源:科环集团采购交易平台)
2、固态电池
孚能科技与巴斯夫杉杉深化战略合作,共绘新能源产业新蓝图
近日,孚能科技与巴斯夫杉杉再度深度洽谈,在长期友好合作基础上实现重大跨越,就多个关键合作项目达成里程碑式共识,全方位巩固拓展了战略合作,为新能源产业创新发展注入磅礴动力,引领行业迈向新阶段。此次洽谈进一步明确了合作方向与重点项目,双方将在技术研发、市场拓展、成本控制等关键领域优势互补、形成发展合力。这一洽谈既能提升双方产品质量稳定性和安全性,加速固态电池研发与产业化以推动新能源技术进步,又可携手应对市场挑战,实现互利共赢。(来源:孚能科技)
金羽新能1.2GWh固态电池产线正式投产
1月15日,金羽新能1.2GWh固态电池产线投产仪式在杭州临平成功举办。金羽新能1.2GWh固态电池产线将主要生产金羽新能“无际”系列全固态锂金属电池、“万山”系列超快充高功率半固态电池及“山海”系列高安全半固态电池。这些产品采用自生成负极等先进技术,可广泛应用于新能源交通工具、储能系统、智能装备等多个领域,为市场提供高效、安全、可靠的能源解决方案。(来源:金羽新能)
3、钠电池
钠电出海!青钠科技子公司首批钠离子电池启运欧洲
新春伊始,绿色能源出海赛道再添重磅捷报!安徽青钠能源科技有限公司(以下简称“安徽青钠”),首批10万颗大圆柱钠离子电池启运欧洲,即将成功交付海外合作企业。该订单剩余20多万颗预计本月底出完。该客户26年预计采购500万颗,覆盖低速小动力、户用/UPS备用电源及市政备电工程等核心场景,以中国智造实力点亮欧洲绿色转型之路。(来源:青钠科技QNAS)
储能系统
国际领先!华能清能院高集成灵活控制储能系统通过科技成果鉴定
1月12日,由华能清能院自主研发的《基于电力电子化储能单元的高集成灵活控制储能系统》顺利通过中国能源研究会科学技术成果鉴定。鉴定委员会一致认为,该项目成果整体达到国际领先水平,标志着华能清能院在构建具备高集成度、高安全性、高适配性、高智能化、高可靠性特征的新一代储能系统集成技术方面取得重要突破。(来源:华能清洁能源研究院)
抽水蓄能
浙江天台抽水蓄能电站2号机组顺利投产
1月9日23时59分,浙江天台抽水蓄能电站2号机组顺利通过15天考核试运行,正式具备商业运行条件。这是继上个月1号机组并网发电后,三峡建工取得的又一重要成果。2026年是国家“十五五”规划的开局之年,该机组的顺利投运,为浙江省和三峡集团清洁能源事业实现“开门红”注入了强劲动力。(来源:中国三峡建工)
安徽石台抽水蓄能电站2号机座环蜗壳顺利吊装
1月8日10时,由三峡发展公司石台监理部承监的安徽石台抽水蓄能电站2号机组座环蜗壳顺利完成吊装。2号机组蜗壳延伸段与座环蜗壳组焊整体吊装,工艺优化节省直线工期10天,显著提升了施工效率。为确保座环蜗壳安装精度符合设计要求,石台监理部充分发挥专业技术优势,组织提前策划,精准放样与定位复核,控制焊接质量,为后续机电安装奠定了坚实基础。(来源:三峡发展)
广东肇庆抽水蓄能电站2号机组定子铁心叠装圆满完成
1月13日,广东肇庆浪江抽水蓄能电站2号机组定子铁心叠装工作圆满完成,标志着该机组核心部件安装取得关键突破,具备定子磁化试验条件。广东肇庆浪江抽水蓄能电站是粤港澳大湾区首个变速抽水蓄能电站,是“十四五”期间国家重点实施项目。电站安装3台单机容量30万千瓦的定速可逆式水泵水轮机/发电电动机和1台单机容量30万千瓦的变速可逆式水泵水轮机/发电电动机组,总装机容量为120万千瓦。 电站建成后,年设计发电量13.5亿千瓦时,预计每年可节约标煤36万吨、减少二氧化碳排放90万吨。(来源:四局机电)
云南禄丰抽水蓄能电站引水系统3-1号施工支洞贯通
近日,云南禄丰抽水蓄能电站引水系统3-1号施工支洞顺利贯通,为后续施工创造有利条件。3-1号施工支洞是3号施工支洞延长线上的支洞,全长72.2米,开挖尺寸5.4米×6.2米,断面为城门洞型。作为引水系统关键线路上的重要节点,3-1号施工支洞的贯通代表着云南禄丰抽水蓄能电站进入主体工程施工阶段。建设过程中,面对安全风险高、建设环境复杂等严峻挑战,项目党员先锋队带头驻点现场,协调资源、解决难题,采用先进的施工技术和设备,制定详细的施工方案和安全防护措施,确保施工安全和进度,完成泄洪排沙洞出口主洞顺利进洞等节点目标。(来源:水电九局)
河南九峰山抽水蓄能电站上库闸门井、调压井导井反拉施工全面完成
日前,河南九峰山抽水蓄能电站上库闸门井、调压井导井反拉施工全面完成,为项目整体推进奠定了坚实基础。上库工程共包括3条闸门井及3条调压井,其中闸门井导井深度约49.53米,调压井最深导井达94米。面对超深钻孔垂直控制难、安全风险大、工序协同复杂等难题,工区班组锚定目标、迎难而上,以技术与管理双创新为驱动,采用“机载监控+人工校验”双重垂直控制体系,确保近百米深孔轨迹精准垂直。(来源:水电十一局)
重庆云阳建全抽水蓄能电站门机通过验收
1月8日,水电七局夹江水工承制的重庆云阳建全抽水蓄能电站下库进/出水口检修闸门500千牛单向门机,通过出厂验收。该门机起升荷载50吨,起升扬程66米。验收过程中,验收组听取夹江水工对以上设备的制造过程、质量检测情况的汇报,审查质量文件,抽查设备外观质量、相关尺寸参数等,质量文件和检测结果符合合同文件、设计图纸和相关标准规范的要求,顺利通过总包方、现场监理、设计单位和驻厂监理单位的联合验收。(来源:水电七局)
湖北通山抽水蓄能电站正式进入主体施工阶段
近日,中铁十八局承建的湖北通山抽水蓄能电站项目1号施工支洞顺利贯通,标志着该项目隧洞工程全部贯通,项目全面进入主体工程及厂房建设施工阶段。国网新源湖北通山抽水蓄能电站是国家能源局“十四五”重点实施项目,也是湖北省咸宁市打造千万千瓦级清洁能源大基地的核心工程之一,中铁十八局承建标段主要施工内容包括:通风兼安全洞及其附属洞室岔洞口工程,厂顶锚固洞及其施工支洞工程,1、2号施工支洞工程,地面GIS开关站及110千伏施工变电站场平,场内主干道路工程等。(来源:中铁十八局集团)
吉林蛟河抽水蓄能电站主厂房桥机顺利吊装完成
1月10日,吉林蛟河抽水蓄能电站主厂房3台桥机全部吊装就位,为后续机电安装奠定了坚实基础。吉林蛟河抽水蓄能电站主厂房桥机安装难度极大,对施工技术与管控提出极高要求。项目部坚持“技术先行、优化创效”原则,经方案专项论证及有效沟通,将原施工双梁桥机优化为单梁结构,从根源上解决了后期定转子吊装空间不足问题,简化了工序,保障了安全质量,实现了工期与成本双重优化。(来源:水电六局)
全球在建第二大抽水蓄能水电站主变洞上游段顺利贯通
近日,由中铁十五局承建的国家能源规划重点项目全球在建第二大抽水蓄能水电站--江西洪屏抽水蓄能电站二期工程核心构筑物主变洞上游段顺利贯通,标志着项目地下厂房系统施工迈入高效推进新阶段,为后续机电设备安装与整体工程投产奠定坚实基础。(来源:中铁十五局)
鲁山抽蓄电站2号机定子磁化试验顺利完成
1月9日晚9时30分,鲁山抽蓄电站2号机定子磁化试验顺利完成。2号机定子磁化试验是鲁山抽蓄电站机电设备安装工程在2026年的首个重大节点,取得了2026年施工的“开门红”。河南鲁山抽水蓄能电站是2022年-2025年河南省重点建设项目、河南省“双百工程”。项目规划装机容量130万千瓦,安装4台单机容量32.5万千瓦的单级立轴单转速混流可逆式水泵水轮机。后续,项目部将开展定子下线工作,为机组实现按期发电目标继续努力。(来源:水电十四局)
压缩空气储能
压储行业首创--中电建肥城储能项目273吨定子液压吊装圆满成功
2026年1月4日14点28分,随着273吨重的发电机定子精准落位,河北院承建的中电建肥城2×300MW(一期)盐穴压缩空气储能电站项目迎来关键节点--公司自行实施的超危大工程吊装任务圆满完成!这一突破不仅为项目后续安装工作筑牢根基,更以行业首创的吊装技术,为压缩空气储能领域大型设备安装树立了全新标杆。(来源:中国电建河北院)
世界最大盐穴压缩空气储能项目2号机组厂用电受电一次成功
日前,由山东电建一公司承建的华能金坛2×350兆瓦盐穴压缩空气储能二期发电项目2号机组厂用电受电一次成功,这一里程碑节点的顺利完成,为接下来的设备调试和并网发电奠定了良好基础。华能金坛盐穴压缩空气储能发电二期项目规划建设两套350兆瓦非补燃式压缩空气储能机组,储气用盐穴总容积达120万立方米。该储能机组突破多次再热、多缸膨胀机组件快速频繁启停技术,可实现分钟级响应速度,灵活应对电网调峰需求。(来源:中国电建山东电建一公司)
飞轮储能
海锅股份子公司拟2583.19万元购地投建飞轮储能项目
1月15日,海锅股份发布公告称,根据公司战略规划以及经营发展的需要,公司控股子公司苏州迈格泰高端装备有限公司拟向张家港市东南工业区开发有限公司(以下简称“东南工业”)购买其位于张家港市南丰镇东沙化工区部分土地使用权。本次控股子公司苏州迈格泰购买的土地将用于飞轮储能等高端零部件项目建设。(来源:海锅股份)
央国企动态
东方电气签约乌兹别克斯坦最大山地光储一体化项目
1月15日,东方电气集团所属东方国际签约古扎尔光伏和储能项目总承包合同,该项目是乌兹别克斯坦最大山地光储一体化项目。该项目位于乌兹别克斯坦共和国卡什卡达里亚州,由阿布扎比未来能源公司开发、东方国际总承包建设。项目采用“光储一体化”设计,规划建设300兆瓦光伏系统,并配套75兆瓦时储能系统。项目配备智能清扫系统和全链路智能充放电系统,可实现清洁电力的灵活调度与平滑输出。(来源:东方电气)
中节能风力发电内蒙区域公司与呼和浩特市新城区、沃太能源股份有限公司签订储能项目合作协议
12月25日,内蒙区域公司与呼和浩特市新城区政府、沃太能源股份有限公司正式签订三方合作协议,实现了政企资源互补、优势协同,不仅为新城区新型储能产业发展注入新动能,也将为内蒙古构建新型电力系统、推动新能源产业规模化发展提供重要实践样本。同时也标志着呼和浩特市新城区30万千瓦/120万千瓦时独立储能项目进入实质性推进阶段。(来源:中节能风力发电内蒙区域公司)
中国电力建设工程咨询有限公司签订1000MW/4000MWh共享储能电站勘察设计合同
近日,中国能建中电工程咨询公司签订裕嘉新能源灵武共享储能电站项目勘察设计合同,工作范围涵盖项目勘察、可研、初步设计、施工图、竣工图及现场服务全过程。项目位于宁夏银川市灵武市马家滩镇,项目规模达1000兆瓦/4000兆瓦时,配套建设1座330千伏升压站,以一回330千伏线路接入西岭750千伏变电站,是目前全球单站单体规模最大的电化学共享储能电站之一。(来源:中国能建中电工程)
中国重机成功签约电池储能项目新增合同
近日,以中国重机为牵头方组成的联合体,在成功中标并签约柬埔寨茶胶省100MW/200MWh电池储能项目的基础上,与柬埔寨国家电力公司(以下简称“EDC”)进一步深化合作,正式签署了该项目新增合同,将项目规模提升至150MW/300MWh。该项目增补完成后将极大增强当地电网的调峰调频能力,保障供电安全,为柬埔寨经济社会发展提供更坚实稳定的电力支撑。(来源:中国重机)
项目动态
大有可为城市运营与天津彩悦城用户侧储能项目成功签约
近日,大有可为(天津)城市运营发展有限公司与天津彩悦城成功签署储能合作协议,标志着双方在商业综合体绿色能源转型领域达成深度共识,共同开启商业储能应用创新实践的新篇章,为天津商业领域能源结构优化升级注入强劲动力。(来源:大有可为城市运营)
华润西江发电厂储能AGC调频项目正式开工
近日,华润西江发电厂储能 AGC 调频项目正式开工。华润西江发电厂储能AGC调频项目总容量达31.05MWh。项目建成后,将显著提升电厂一次调频能力,增强区域电网安全稳定运行水平,为公司绿色低碳和高质量发展注入新动力。(来源:华润电力云浮公司)
安徽安庆高新区源网荷储一体化项目储能电站成功并网
1月9日,安庆高新区源网荷储一体化项目再传捷报--2.5MW/5MWh储能电站一次并网成功。储能电站建成顺利并网,标志着该项目实现“源储协同”全链条闭环运行,为安庆高新区绿色低碳发展注入强劲动能。(来源:安庆高新投资控股集团有限公司)
武汉天源拟5.5亿元投建储能项目
近日,武汉天源发布公告称,公司与遂川县商务局就投资建设“江西省吉安市遂川县220KV变电站200MW/400MWh电网侧独立共享储能项目”签署《江西省吉安市遂川县220KV变电站200MW/400MWh电网侧独立共享储能项目投资框架协议》,项目总投资约5.5亿元。项目建设一座独立电化学储能电站,主要系统包括储能电池(采用磷酸铁锂电池)、电池管理系统(BMS)、储能变流器(PCS),汇流变压器等设备和系统。本项目按照10%超配建设,由44套单机容量为5MW/2×5.015MWh的储能单元组成(最终以设计图纸为准)。(来源:武汉天源)
250MW/1000MWh!科陆电子&星辰新能&星钒涛宇1GWh独立储能项目成功并网!
近日,星辰新能250MW/1000MWh独立储能电站项目在高寒极限环境下圆满交付并快速完成调试,成功并网后连续完成全容量、满功率“三充三放”循环,为内蒙古构建新型电力系统树立了标杆。该项目采用全球领先的磷酸铁锂电池+全钒液流电池混合储能架构,其中科陆电子承担了该项目核心电池舱任务,以专业级解决方案保障了系统的高质量投运,使该电站成为蒙西地区新型电力系统的重要“稳定器”。(来源:科陆电子)
河南省安阳市安阳县200MW/400MWh电网侧独立储能电站项目开工
2026年1月14日上午11时,以“绿色赋能·储动未来”为主题的神州西储安阳县200MW/400MWh电网侧独立储能电站项目开工庆典仪式在安阳县(示范区)文昌大道与新裴东路交叉口项目现场隆重举行。该项目是安阳县积极响应国家“双碳”战略、加快构建新型电力系统的重要举措,对于提升区域电网调节能力、促进新能源消纳、保障能源安全具有里程碑式的意义。(来源:安铁新能源)
广东中山首个独立储能电站顺利投产
珠江西岸,粤港澳大湾区腹地,由上能电气供货的100MW/200MWh南朗储能电站一期项目如今已顺利投产。作为中山市首个建成投运的大型电网侧独立储能项目,该电站不仅为区域电网注入了灵活的调节能力,更凭借创新的调频服务模式构建起高效可靠的盈利机制。(来源:上能电气)
上海吴泾热电厂12MW/48MWh全钒液流储能项目正式投运
近日,由上海电气储能科技有限公司(“电气储能”)参建的上海市首批新型储能示范项目--国电投上海吴泾热电厂12MW/48MWh全钒液流储能项目,正式投入商业运行。该项目成功投运为上海新能源保供稳定与能源结构转型注入强劲新动能。(来源:上海电气储能科技有限公司)
津巴布韦卡多玛矿区8.9MWh组串式储能项目顺利投运
近日,禾望电气助力津巴布韦卡多玛矿区8.9MWh组串式储能项目顺利投运。禾望电气提供5MW组串式变流升压一体机,以光储柴并离网一体化解决方案,为当地矿区生产提供持续稳定的电力保障。该项目的顺利实施,标志着禾望电气在海外复杂用电场景下的储能应用迈上新台阶,为中国高端电力装备出海树立了典范。(来源:禾望电气)
新华乌什50万千瓦/200万千瓦时构网型混合储能项目一次调频试验顺利完成
近日,新华乌什50万千瓦/200万千瓦时构网型混合储能项目一次调频试验顺利完成,为高比例新能源电网安全稳定运行提供了坚实技术支撑。项目位于新疆维吾尔自治区阿克苏市乌什县阿合雅光伏产业园区内,总装机容量为50万千瓦/200万千瓦时,全站充电一次可储存200万千瓦时电量,能满足约30万户家庭一天的用电需求,对新疆清洁能源基地建设、加快构建新型电力系统具有重要意义。(来源:中国水电四局市政工程分局)
广东华电汕尾华侨管理区新型电化学储能电站项目并网
近日,中国能建广东院EPC总承包建设的国家能源局首台(套)百兆瓦级大容量半固态锂离子电池储能系统--广东华电汕尾华侨管理区新型电化学储能电站项目并网。项目位于广东省汕尾市华侨管理区,是国家能源局新型储能试点示范项目、第五批首台(套)能源重大技术装备项目,广东省2025年度重点建设项目、新型电力系统技术创新研究指南项目,建设一座200兆瓦/400兆瓦时新型电化学储能电站和一条220千伏送出线路。(来源:中国能建广东院)
云南元江县新型共享储能项目顺利投产
近日,元江县新型共享储能项目一次带电成功,提前38天实现投产目标,标志着项目正式迈入商业运营阶段。作为《云南省2025年新增新型共享储能项目清单》中的重点项目,项目建设容量为100MW/200MWh,采用“磷酸铁锂”技术路线。在建设过程中,110kV输电线路工程面临多电压等级交叉、立体空间冲突密集、停电协调与带电防护要求高等挑战,具备铁塔耐张比100%等技术难点。(来源:水电十四局)
来源:储能头条
切换行业





正在加载...



