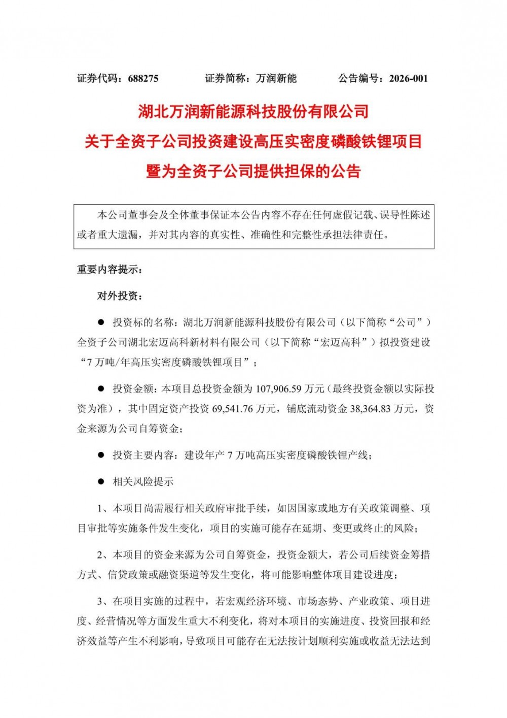
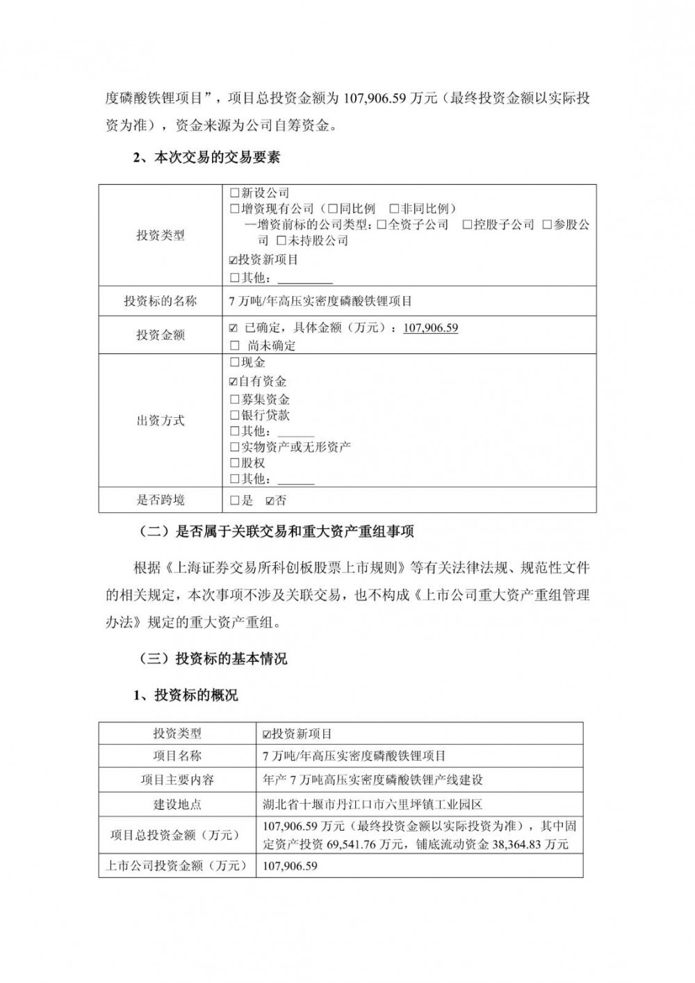
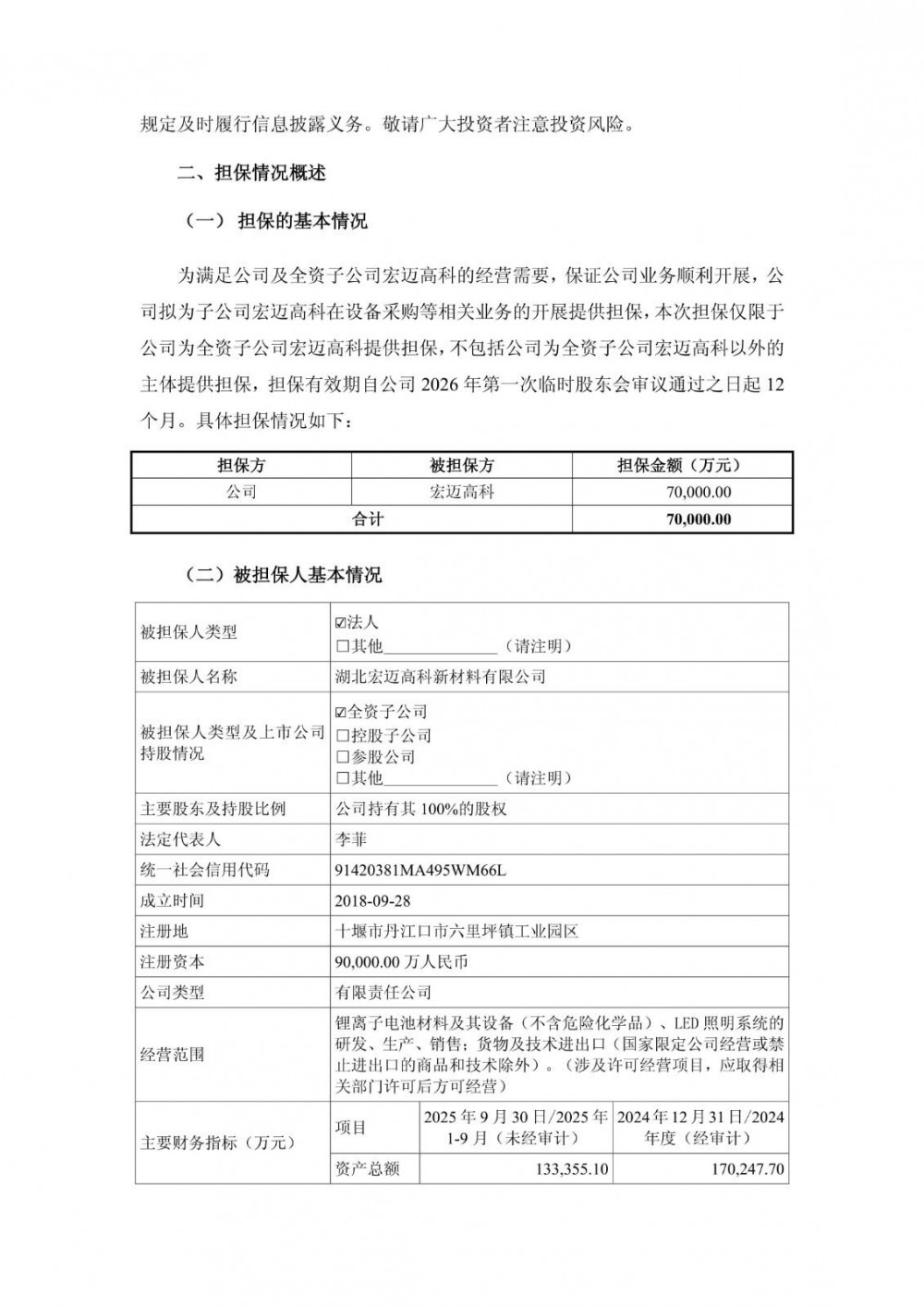
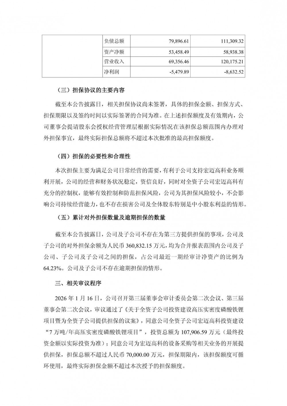
1月16日,万润新能发布公告称,公司全资子公司湖北宏迈高科新材料有限公司拟投资建设“7 万吨/年高压实密度磷酸铁锂项目”。本项目总投资金额为 107,906.59 万元(最终投资金额以实际投资为准),其中固定资产投资 69,541.76 万元,铺底流动资金 38,364.83 万元,资金来源为公司自筹资金。
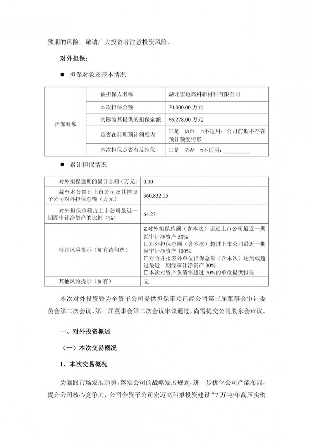
万润新能为该项目提供7亿元担保,截至目前公司及其控股子公司对外担保总额为36.08亿元,占最近一期经审计净资产的64.23%。
原公告如下:









日期:2026-01-19 来源:万润新能
1月16日,万润新能发布公告称,公司全资子公司湖北宏迈高科新材料有限公司拟投资建设“7 万吨/年高压实密度磷酸铁锂项目”。本项目总投资金额为 107,906.59 万元(最终投资金额以实际投资为准),其中固定资产投资 69,541.76 万元,铺底流动资金 38,364.83 万元,资金来源为公司自筹资金。
万润新能为该项目提供7亿元担保,截至目前公司及其控股子公司对外担保总额为36.08亿元,占最近一期经审计净资产的64.23%。
原公告如下:









能源资讯一手掌握,关注 "储能头条" 微信公众号
看资讯 / 读政策 / 找项目 / 推品牌 / 卖产品 / 招投标 / 招代理 / 发文章
扫码关注
免责声明:本文仅代表作者本人观点,与国际储能网无关,文章内容仅供参考。凡本网注明"来源:国际储能网"的作品,均为本站原创,转载请注明“来源:国际储能网”!凡本网注明“来源:XXX(非国际储能网)”的作品,均转载自其它媒体,转载目的在于传递更多信息,并不代表本网赞同其观点和对其真实性负责。
如因作品内容、版权和其它问题需要同本网联系的,请在相关内容刊发之日起30日内进行,我们将第一时间进行删除处理 。联系方式:400-8256-198