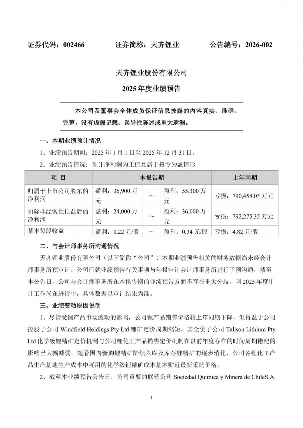
1月29日,天齐锂业发布2025年度业绩预告。预计将盈利3.69亿元—5.53亿元,去年同期为亏损79.05亿元;扣除非经常性损益后净利润为2.4亿元—3.6亿元,去年同期亏损79.23亿元。
尽管受锂产品市场波动的影响,天齐锂业锂产品销售价格较上年同期下降,但得益于公司控股子公司Windfield Holdings Pty Ltd锂矿定价周期缩短,其全资子公司Talison Lithium Pty Ltd化学级锂精矿定价机制与公司锂化工产品销售定价机制在以前年度存在的时间周期错配的影响已大幅减弱。随着国内新购锂精矿陆续入库及库存锂精矿的逐步消化,公司各锂化工产品生产基地生产成本中耗用的化学级锂精矿成本基本贴近最新采购价格。
原公告如下:


切换行业




正在加载...



