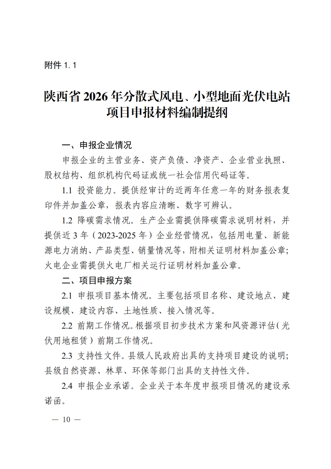
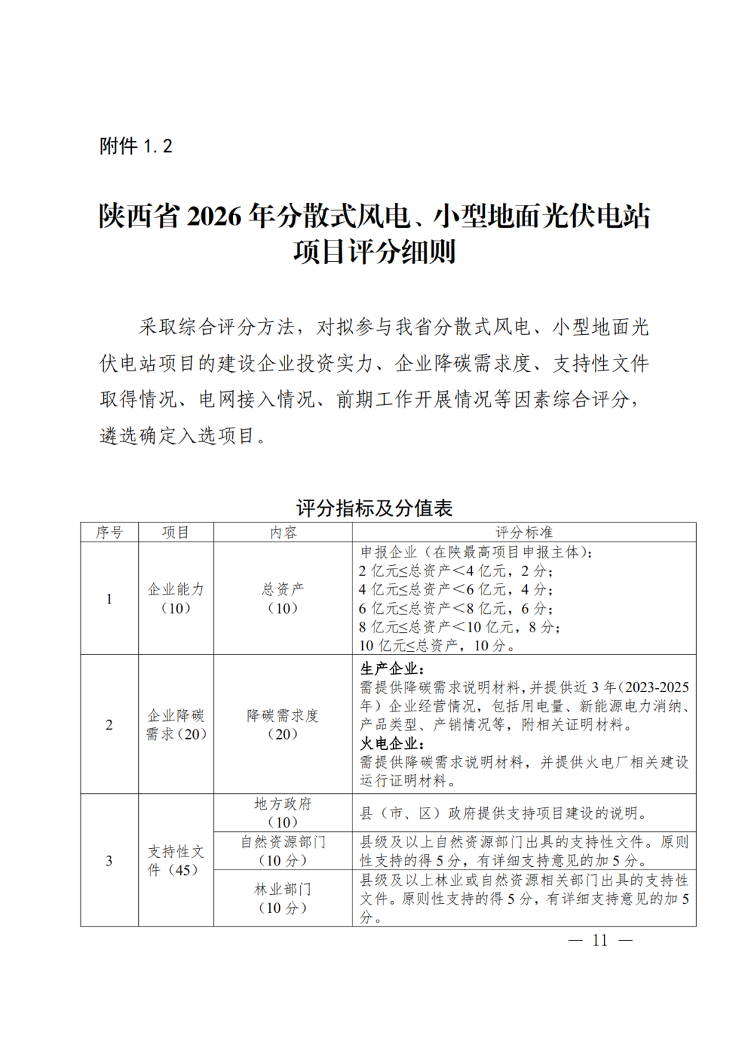
储能头条获悉,日前,陕西省发改委发布关于开展陕西省2026年分散式风电小型地面光伏电站项目申报工作的通知。通知表示,各地市申报规模上限为5.45GW。其中榆林市申报规模不超过80万千瓦、延安市不超过75万千瓦,关中地区各市不超过60万千瓦,陕南地区各市不超过30万千瓦。
通知指出,各分散式风电、小型地面光伏电站项目单体规模不超过5万千瓦(不含),鼓励新能源项目按照不低于装机容量的10%、时长2小时配置新型储能。
通知要求,纳入建设清单的风电项目应于2027年6月底前完成核准,2028年6月底前全容量并网;光伏项目应于2026年12月底前完成备案,2027年12月底前全容量并网。
在项目并网模式上,可以选择全额上网,也可以选择直接接入高耗能项目负荷侧自发自用方式。采用全额上网方式时,接入系统电压等级不超过110千伏;选择自发自用方式时间,年自发自用电量占总可用发电量比例不低于95%,上网电量不高于5%。
申报企业应为国家对绿色电力消费比例有要求的电解铝、钢铁、水泥、多晶硅、已通过国家窗口指导的数据中心行业企业,或有降碳刚需的高耗能企业(含能化、有色、建材和火电等行业)。
原文如下:

















来源:陕西省发改委
切换行业




正在加载...



