储能主要是指电能的储存。储能本身不是新兴的技术,但从产业角度来说目前正处在快速发展阶段。储能和光伏有很多地方很相似,而且光伏的持续发展还真离不开储能,今天德光源小编就给大家带来一篇科普文章,让大家有更直观的认识:

一、储能的主要应用场景
储能主要应用于电网输配与辅助服务、可再生能源并网、分布式及微网以及用户侧各部分。在电网输配和辅助服务方面,储能技术主要作用分别是电网调峰、加载以及启动和缓解输电阻塞、延缓输电网以及配电网的升级;在可再生能源并网方面,储能主要用于平滑可再生能源输出、吸收过剩电力减少“弃风弃光”以及即时并网;在分布式及微网方面, 储能主要用于稳定系统输出、作为备用电源并提高调度的灵活性;在用户侧,储能主要用于工商业削峰填谷、需求侧响应以及能源成本管理。


(表1 储能应用场景广泛,包括电网侧、可再生能源并网、用户侧等方面)

二、国内储能发展扶持政策
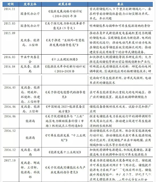
储能产业政策持续出炉,目标集中在可再生能源并网和电网侧,政策红利明显。自《十三五规划纲要》出台,我国各地方政府部门针对储能产业出台的政策层出不穷,储能产业在密集政策的推动下迅速发展。针对储能产业的政策主要集中在解决可再生能源并网出现的问题和电网侧调峰调频,电化学储能作为快速发展的储能方式,势必将得到较大的政策助力。


(表 2:2016 年以来储能扶持政策频繁出台)
2019-2020 年行动计划出台,各部门各司其职保障储能产业化应用。2017年发改委等五部门联合发布《关于促进储能技术与产业发展的指导意见》,其中明确提到在十三五期间储能产业发展进入商业化初期,十四五期间储能储能产业规模化发展。2019 年 7 月为进一步的贯彻落实该项指导意见,发改委等四部门发布 2019-2020 年行动计划,其中对发改委、科技部、工信部、能源局的工作任务都做了详细部署,进一步推进我国储能技术与产业健康发展。

(表 3:2019-2020 年行动计划出台明确各部门职责)

三、储能的主要方式
储能即是将电能转化为其他形式的能量储存起来。储能的基本方法是先将电力转化为其他形式的能量存放在储能装置中,并在需要时释放;根据能量转化的特点可以将电能转化为动能、势能和化学能等。储能的目的主要是实现电力在供应端、输送端以及用户端的稳定运行,具体应用场景包括:1)应用于电网的削峰填谷、平滑负荷、快速调整电网频率等领域,提高电网运行的稳定性和可靠性;2)应用于新能源发电领域降低光伏和风力等发电系统瞬时变化大对电网的冲击,减少“弃光、弃风” 的现象;3)应用于新能源汽车充电站,降低新能源汽车大规模瞬时充电对电网的冲击,还可以享受波峰波谷的电价差。

(图 1:储能系统通过储能逆变器实现电能的充放电)
目前市场上主要的储能类型包括物理储能和电化学储能。根据能量转换方式的不同可以将储能分为物理储能、电化学储能和其他储能方式:1)物理储能包括抽水蓄能、压缩空气蓄能和飞轮储能等,其中抽水蓄能容量大、度电成本低,是目前物理蓄能中应用最多的储能方式。2)电化学储能是近年来发展迅速的储能类型,主要包括锂离子电池储能、铅蓄电池储能和液流电池储能;其中锂离子电池具有循环特性好、响应速度快的特点,是目前电化学储能中主要的储能方式。3)其他储能方式包括超导储能和超级电容器储能等,目前因制造成本较高等原因应用较少,仅建设有示范性工程。

(表 1:物理储能和电化学储能是目前主要的储能方式)
2021年6月22日,国家能源局综合司发布了《新型储能项目管理规范(暂行)(征求意见稿)》(以下简称“《规范》”)。当前正值“十四五”开局之年,新型储能面临从商业化初期向规模化发展转变的关键时期,迫切需要规范化的管理,《规范》的出台可谓正当其时。《规范》对新型储能项目的规划引导、备案建设、并网运行、监测监督等方方面面提出了明确具体的要求,对于规范新型储能项目管理,促进新型储能有序、安全、健康发展具有重要意义。

一、坚持安全第一、包容审慎的原则,解决安全和发展的矛盾。
近年来,国内外已发生多起电化学储能电站安全事故,其中“4.16”北京储能电站安全事故造成多人伤亡,为整个储能行业敲响了安全的警钟,必须引起高度的重视。《规范》坚持安全第一、包容审慎的原则,一方面是要求守住安全的底线,将人民群众的生命财产安全放在首位;另一方面,新型储能是新兴产业,在技术、标准、应用等各方面还不完善,要采取包容审慎的态度,采用科学规范的管理体系来保障新型储能项目的安全,而不能以安全为理由来阻碍新型储能项目的建设和技术的发展进步。
二、提出新型储能项目全生命周期安全管理要求,解决责任不清的问题。
储能项目的安全问题除了与储能系统研发与制造水平有关外,还涉及到电站设计、施工安装、调试、验收、并网运行、运维等各个环节,任何一个环节的缺陷和疏忽,都可能酿成大的安全事故。《规范》对新型储能项目在各个阶段的责任主体提出了明确的安全管理要求:在项目备案阶段,新型储能项目相关单位应按照有关法律法规和技术规范要求,严格履行项目安全、消防、环保等管理程序,落实安全责任;新型储能项目在并网调试前,应按照国家质量、环境、消防有关规定,完成相关手续;各级能源主管部门要与本地区人民政府有关部门加强沟通协调,建立新型储能项目安全管理和消防救援联动机制;项目单位应贯彻“预防为主、防消结合”的工作方针,落实项目运行期间消防安全主体责任,做好项目安全运行管理工作。
三、提出原则上不得新建大型动力电池梯次利用储能项目,避免出现高安全风险问题。
退役动力电池在进行资源回收利用之前,可以通过梯次利用来充分利用其残值,但是退役动力电池也面临着质量参差不齐、循环寿命短、热失控安全风险高等问题,和采用新电池的储能项目相比,采用梯次利用动力电池的储能项目面临着更高的安全风险。因此,现阶段在对退役动力电池相关管理手段和技术条件尚不成熟的情况下,大型动力电池梯次利用储能项目的安全风险很高且难以有效管控,不新建大型动力电池梯次利用储能项目是规避安全风险的有效举措。《规范》要求:在电池一致性管理技术取得关键突破、动力电池性能监测与评价体系健全前,原则上不得新建大型动力电池梯次利用储能项目。已建成投运的动力电池梯次利用储能项目应定期评估电池性能,加强监测、强化监管。
四、注重顶层设计和规划引导,解决无序发展的问题
在“双碳”目标下,新型储能产业将迎来历史性的发展机遇,但是也面临着无序发展的问题,例如区域发展不均衡、部分领域投资过热、上下游发展不协调、部分产品产能过剩等,亟需通过顶层设计和规划来引导行业健康良性发展,避免一哄而上、无序发展。《规范》明确国务院能源主管部门负责编制全国新型储能发展规划;省级能源主管部门根据国家新型储能发展规划,按照“政府引导、企业参与,创新引领、示范先行,市场主导、改革助推,统筹规划、协调发展”的原则,研究本地区重点任务,指导本地区新型储能发展;各级能源主管部门加强新型储能项目监测管理体系建设,根据本地区新型储能项目备案、建设、运行、市场交易情况,研究并定期公布新型储能发展规模、建设布局、调度运行等情况,引导新型储能项目科学合理的投资和建设。
五、强调法规、资质和标准规范,解决无据可依和公平性的问题。
现阶段我国新型储能相关的法规和标准规范还不健全,检测认证还不充分,导致市场上的新型储能产品和项目在质量上良莠不齐,相关参与方的资质要求不明确,准入门槛过低等问题。《规范》多次强调在新型储能项目的各个环节中,要遵照相关的法规和标准规范执行,相关主体应满足相应的资质要求。相关要求包括:新型储能项目应按照相关法规实行备案管理;完成备案后,在办理法律法规要求的其他相关建设手续后及时开工建设;新型储能项目的建设应符合相关管理规定和标准规范要求,承担项目设计、咨询、施工和监理的单位应具有国家规定的相应资质;新型储能项目主要设备应满足相关标准规范要求,通过具有相应资质机构的检测认证,涉网设备应符合电网安全运行相关技术要求;新型储能项目相关单位应按照有关法律法规和技术规范要求,严格履行项目安全、消防、环保等管理程序,落实安全责任;新型储能项目在并网调试前,应按照国家质量、环境、消防有关规定,完成相关手续;电网企业应按有关标准和规范要求,明确并网调试和验收流程,积极配合开展新型储能项目的并网调试和验收工作;电网企业应按照法律法规和技术规范要求,采取系统性措施,优化调度运行机制,科学优先调用,保障新型储能利用率,充分发挥新型储能系统作用。
六、采取强制退役措施,解决超期服役、带病工作的问题。
新型储能项目随着运行年限的增长,设备的老化和电池性能的衰减将日益严重,发生质量问题及安全事故的概率将会增大,因此,必须开展项目运行状态监测并进行安全状态评估,建立项目退役机制,避免超期服役和带病工作。《规范》要求项目单位应做好新型储能项目运行状态监测工作,实时监控储能系统运行工况,在项目达到设计寿命或安全运行状况不满足相关技术要求时,应及时组织论证评估和整改工作。经整改后仍不满足相关要求的,项目单位应及时采取项目退役措施,并及时报告原备案机关及其他相关单位。
小结
在国家政策的推动下,储能行业已进入快速发展轨道。从地方层面来看,我国多个省市已发布了储能相关政策,并对储能配置比例和充电小时数有一定要求。
地方政策充分体现了中央对于储能大力支持的精神,从政策内容上来看,正在经历从鼓励建立可再生能源配套储能试点工程,到新建光伏、风电项目要求批量化配置储能的转变。
切换行业




正在加载...



