当前位置: 储能网 » 电化学储能 » 储能电池 » 锂电池 » 正文

派能科技调整募投项目资金结构并新增2GWh储能电池项目

日期:2025-10-09    来源:派能科技

国际储能网

2025
10/09
13:53
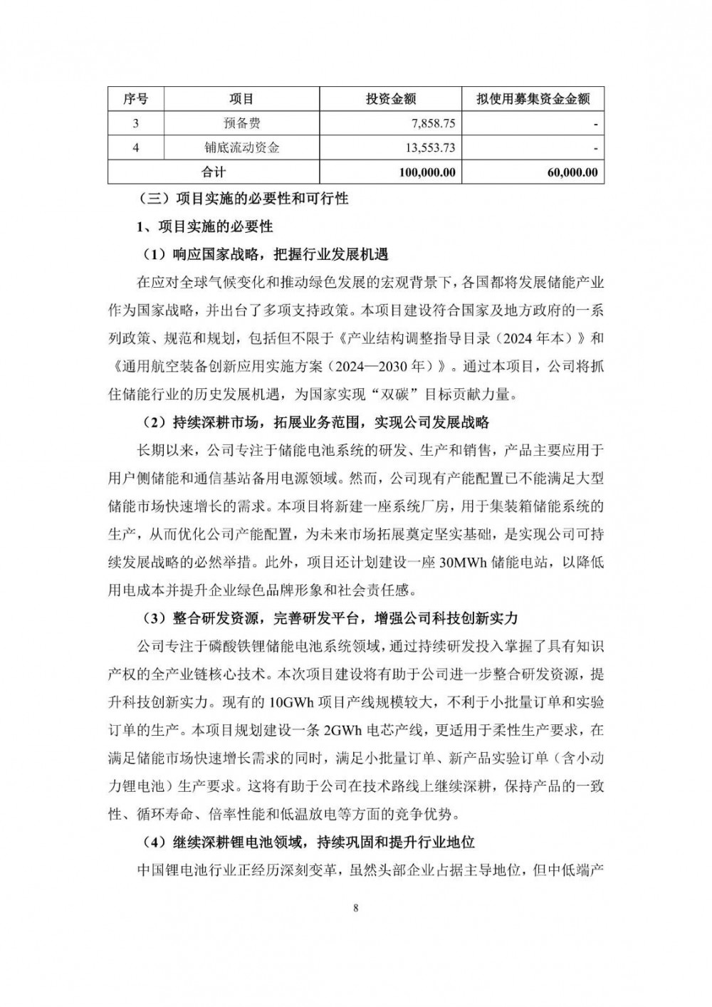
文章二维码

手机扫码看资讯

关键词: 派能科技 储能电池项目 锂电池研发制造基地项目

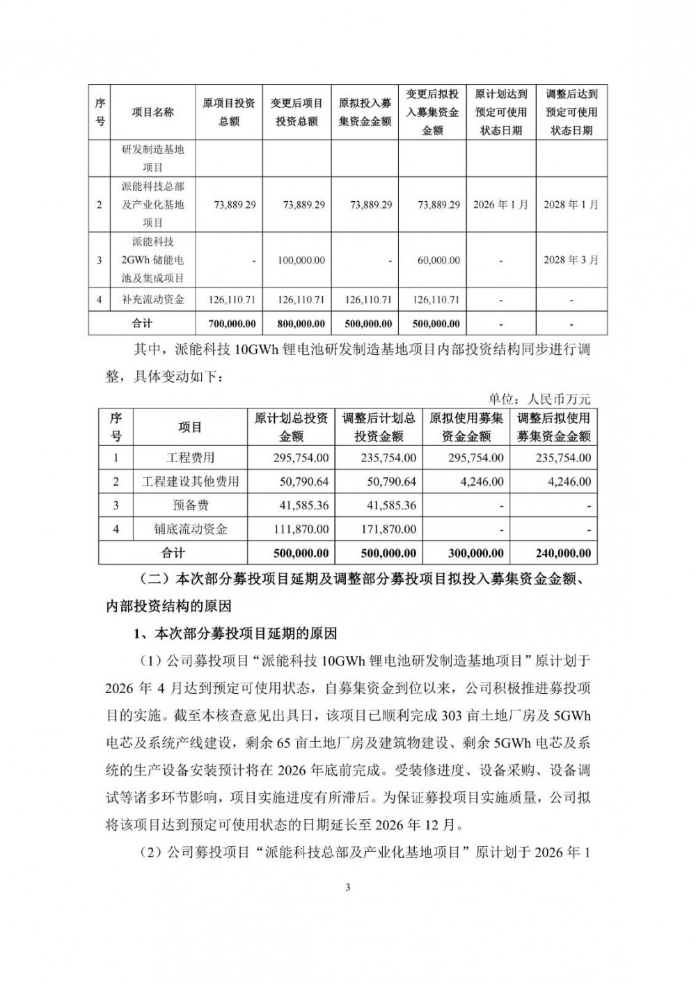
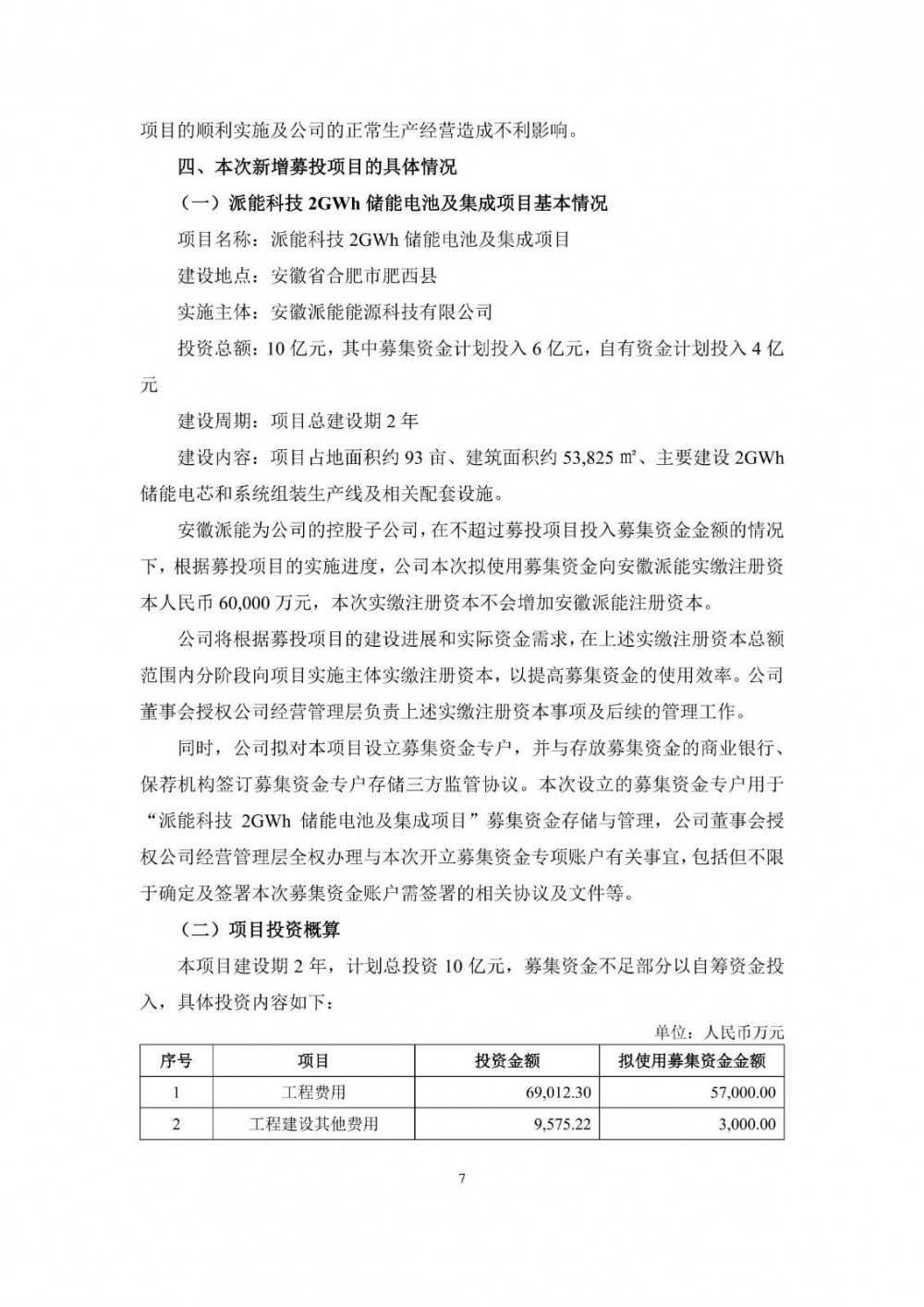
9月29日晚间,派能科技发布公告,公司拟对“派能科技10GWh锂电池研发制造基地项目”的募集资金投入金额及内部投资结构进行调整,并将调整后的部分募集资金及自有资金投入新项目“派能科技2GWh储能电池及集成项目”,并相应延长原项目建设期。

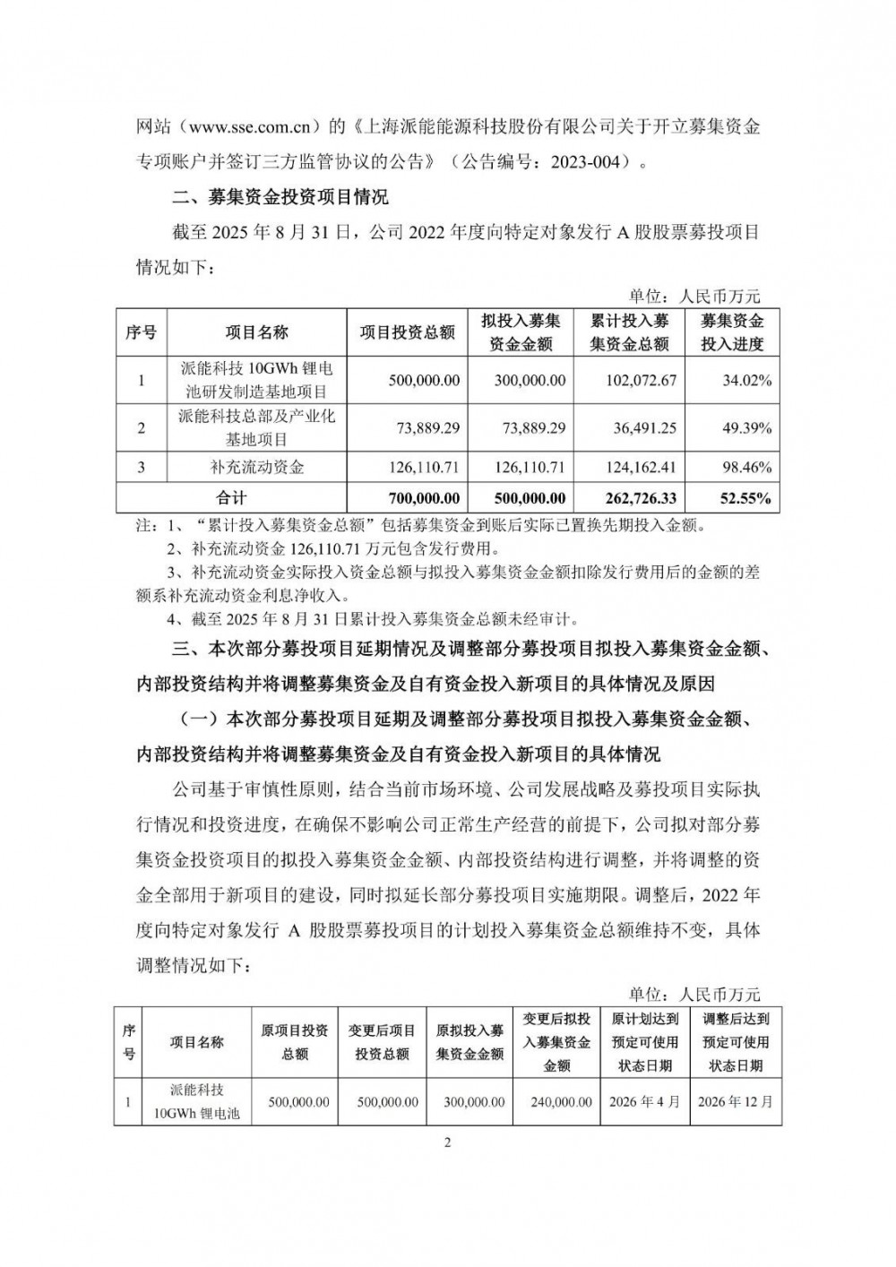
派能科技2022年度向特定对象发行股票,募集资金净额49.77亿元,募投项目包括“派能科技10GWh锂电池研发制造基地项目”“派能科技总部及产业化基地项目”以及补充流动资金。截至2025年8月31日,各项目募集资金投入进度如下:

本次部分募投项目延期的原因如下:

(1)公司募投项目“派能科技10GWh锂电池研发制造基地项目”原计划于2026年4月达到预定可使用状态,自募集资金到位以来,公司积极推进募投项目的实施。截至本核查意见出具日,该项目已顺利完成303亩土地厂房及5GWh电芯及系统产线建设,剩余65亩土地厂房及建筑物建设、剩余5GWh电芯及系统的生产设备安装预计将在2026年底前完成。受装修进度、设备采购、设备调试等诸多环节影响,项目实施进度有所滞后。为保证募投项目实施质量,公司拟将该项目达到预定可使用状态的日期延长至2026年12月。

(2)公司募投项目“派能科技总部及产业化基地项目”原计划于2026年1月达到预定可使用状态。自募集资金到位以来,公司积极推进募投项目的实施,但受近期全球宏观环境变化、行业发展变化等多方面因素的影响,市场需求发生变化。对此,公司将基于审慎性原则合理布局产能建设,在募投项目的推进上更加审慎、严谨、科学。为降低募集资金使用风险,提高募集资金使用效率,保障公司及股东的利益,公司结合募投项目实际建设情况和投资进度,在不改变募投项目的投资内容、投资用途、投资金额以及实施主体的前提下,拟将上述募投项目达到预定可使用状态时间延期至2028年1月。

原公告如下:


返回 国际储能网 首页

能源资讯一手掌握,关注 "储能头条" 微信公众号

看资讯 / 读政策 / 找项目 / 推品牌 / 卖产品 / 招投标 / 招代理 / 发文章

扫码关注

0条 [查看全部]   相关评论

国际能源网站群

国际能源网 国际新能源网 国际太阳能光伏网 国际电力网 国际风电网 国际储能网 国际氢能网 国际充换电网 国际节能环保网 国际煤炭网 国际石油网 国际燃气网