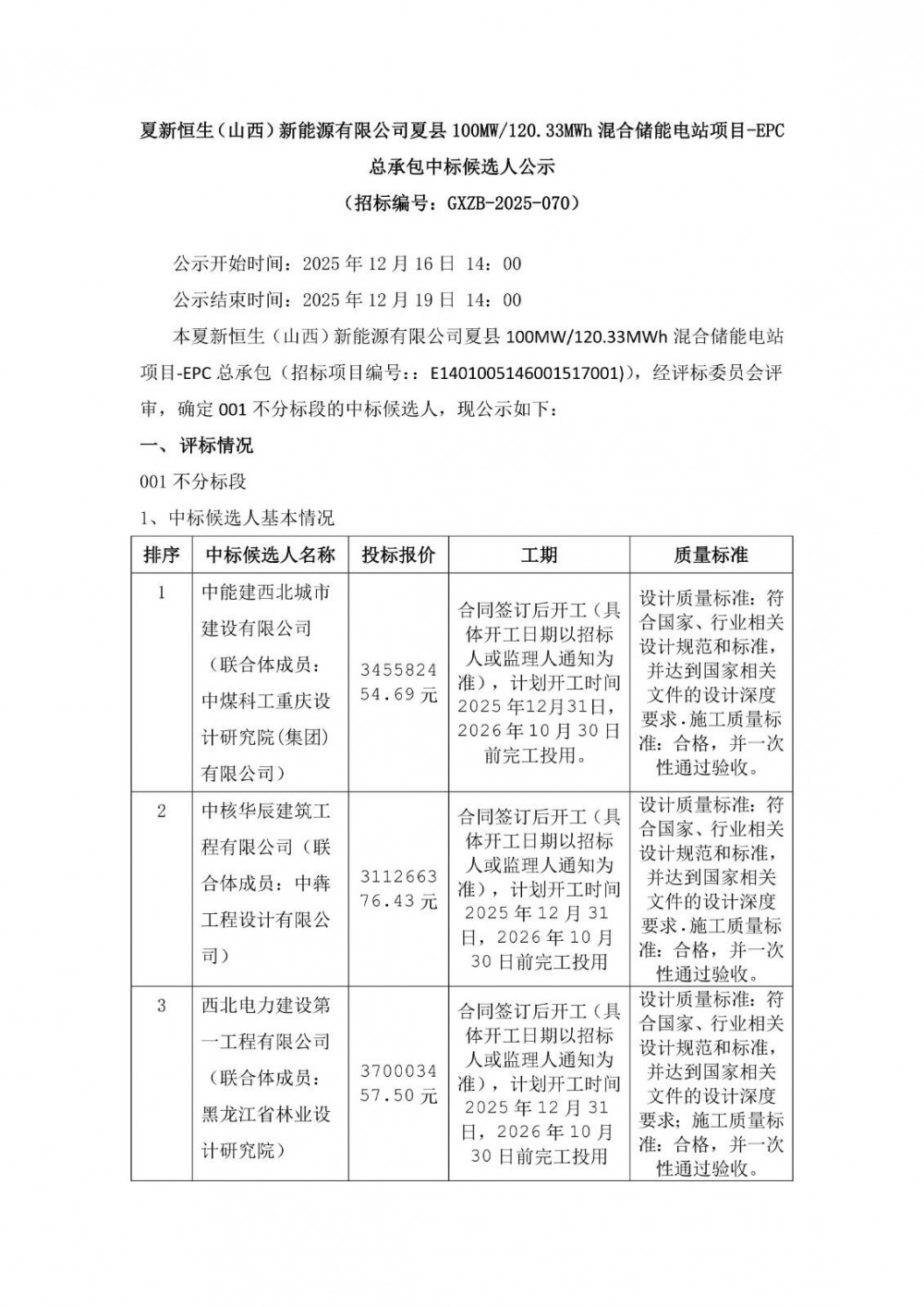
12月16日,夏新恒生(山西)新能源有限公司夏县 100MW/120.33MWh混合储能电站项目-EPC总承包中标候选人公示。
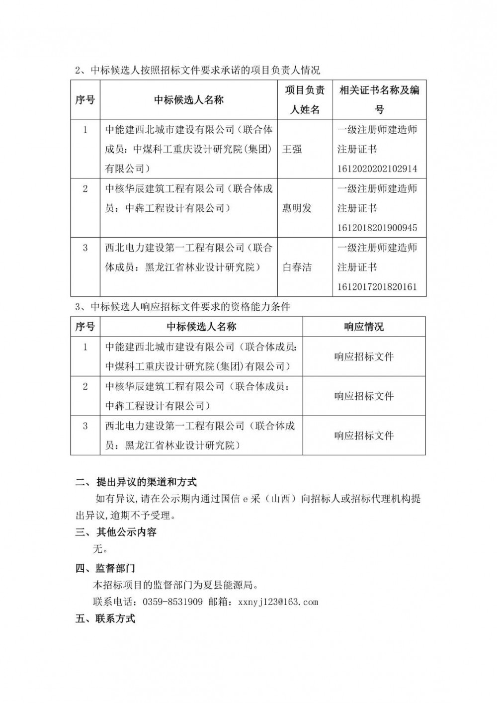
第一中标候选人为中能建西北城市建设有限公司、中煤科工重庆设计研究院(集团)有限公司联合体,投标报价为345582454.69元;第二中标候选人为中核华辰建筑工程有限公司、中犇工程设计有限公司联合体,投标报价为311266376.43元;第三中标候选人为西北电力建设第一工程有限公司、黑龙江省林业设计研究院联合体,投标报价为370003457.5元。

招标公告显示,该项目拟配置锂电+超级电容系统。具体看,配置12套5MW/10MWh锂电储能系统,10套3.72MW/30S及1套2.8M/30S 超级电容储能系统。其中,锂电储能采用磷酸铁锂储能系统,超级电容储能系统采用EDLC超容。包含电芯、超容、能量管理系统、集装箱及辅助系统、变流器、箱变等。
原公告如下:



切换行业





正在加载...



