储能头条获悉,1月18日,证监会发布公告称,证监会对容百科技重大合同公告涉嫌误导性陈述立案调查。
公告称,2026年1月14日,宁波容百新能源科技股份有限公司(简称容百科技)披露日常经营重大合同的公告,涉嫌误导性陈述。近日,证监会已对容百科技立案调查。下一步,将在全面调查的基础上依法处理,切实维护市场健康稳定发展。

事情缘起于1月14日容百科技披露的其与宁德时代签署1200亿的大订单。
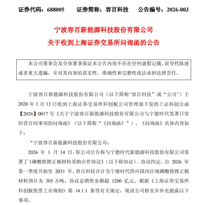
1月14日公告称,容百科技与宁德时代新能源科技股份有限公司签署了《磷酸铁锂正极材料采购合作协议》。协议约定,自2026年第一季度开始至2031年,容百科技合计为宁德时代供应国内区域磷酸铁锂正极材料预计为305万吨,协议总销售金额超1200亿元。

作为行业内有史以来最大的订单,该千亿订单引起广泛关注与热议。
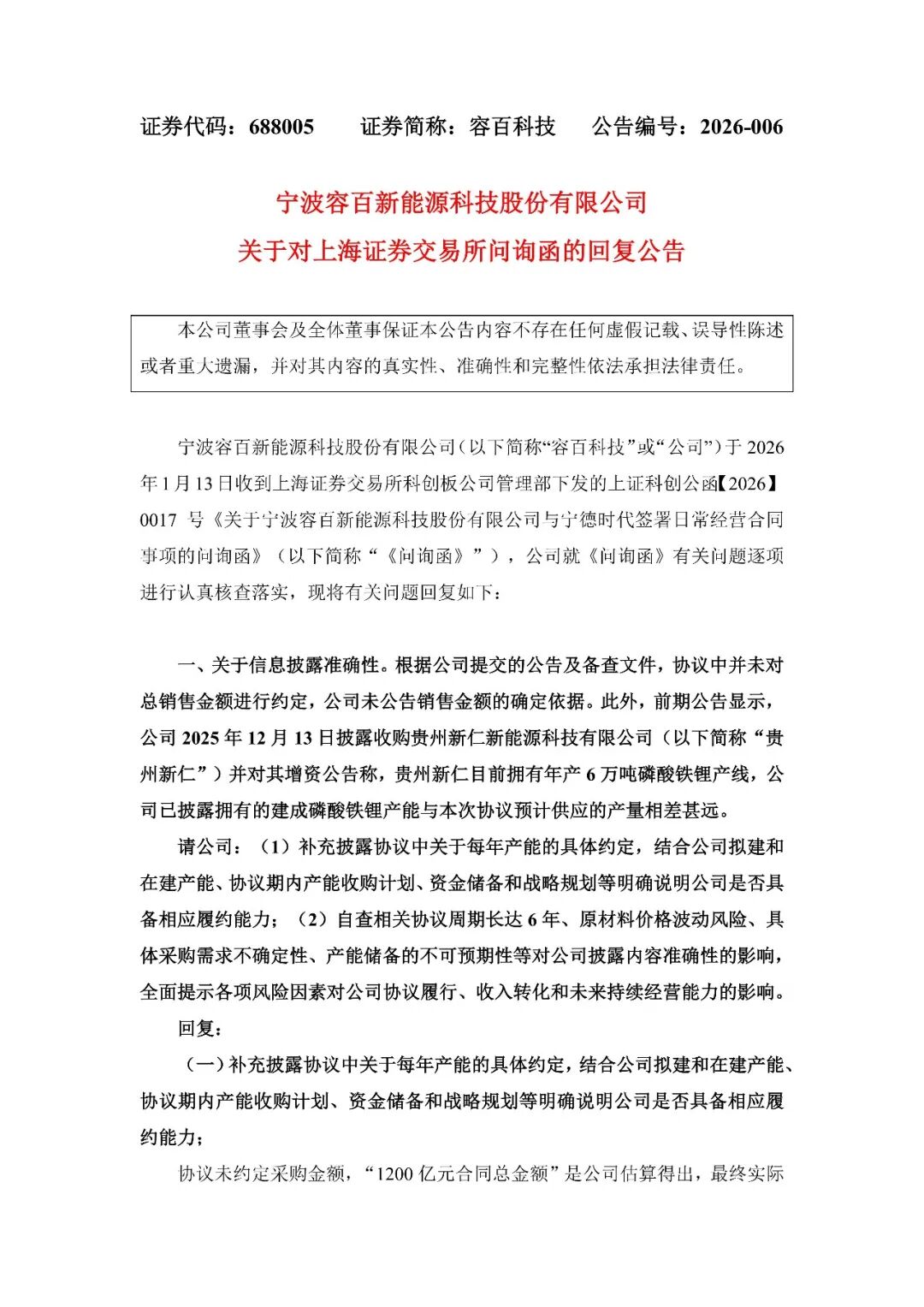
在容百科技披露1200亿大单后,遭到交易所连夜问询,上交所要求公司核实并补充披露关于信息披露准确性、协议内容、内幕交易防控及其他事项。

面对监管问询,容百科技一度陷入沉默。
公司连续两个交易日发布延期回复上交所问询函的公告,股票于1月14日、15日、16日三个交易日停牌。
直到1月18日晚间,在证监会宣布立案调查同日,容百科技才最终发布公告回复上交所问询函。

在回复函中,容百科技表示,协议未约定采购金额,“1200亿元合同总金额”是公司估算得出,最终实际销售规模需根据实际订单签订时的原材料价格以及数量确定,销售金额具有不确定性。
容百科技表示,为匹配预计的客户订单,公司拟使用自有资金3.42亿元收购贵州新仁新能源科技有限公司部分股权,并使用自有资金1.4亿元对贵州新仁进行增资。
目前,容百科技已完成部分股权转让款支付,正在工商变更登记过程中。贵州新仁目前拥有年产6万吨磷酸铁锂产线。未来,容百科技将继续通过投资并购及产能自建等方式扩大产能规模,以满足客户实际订单需求。
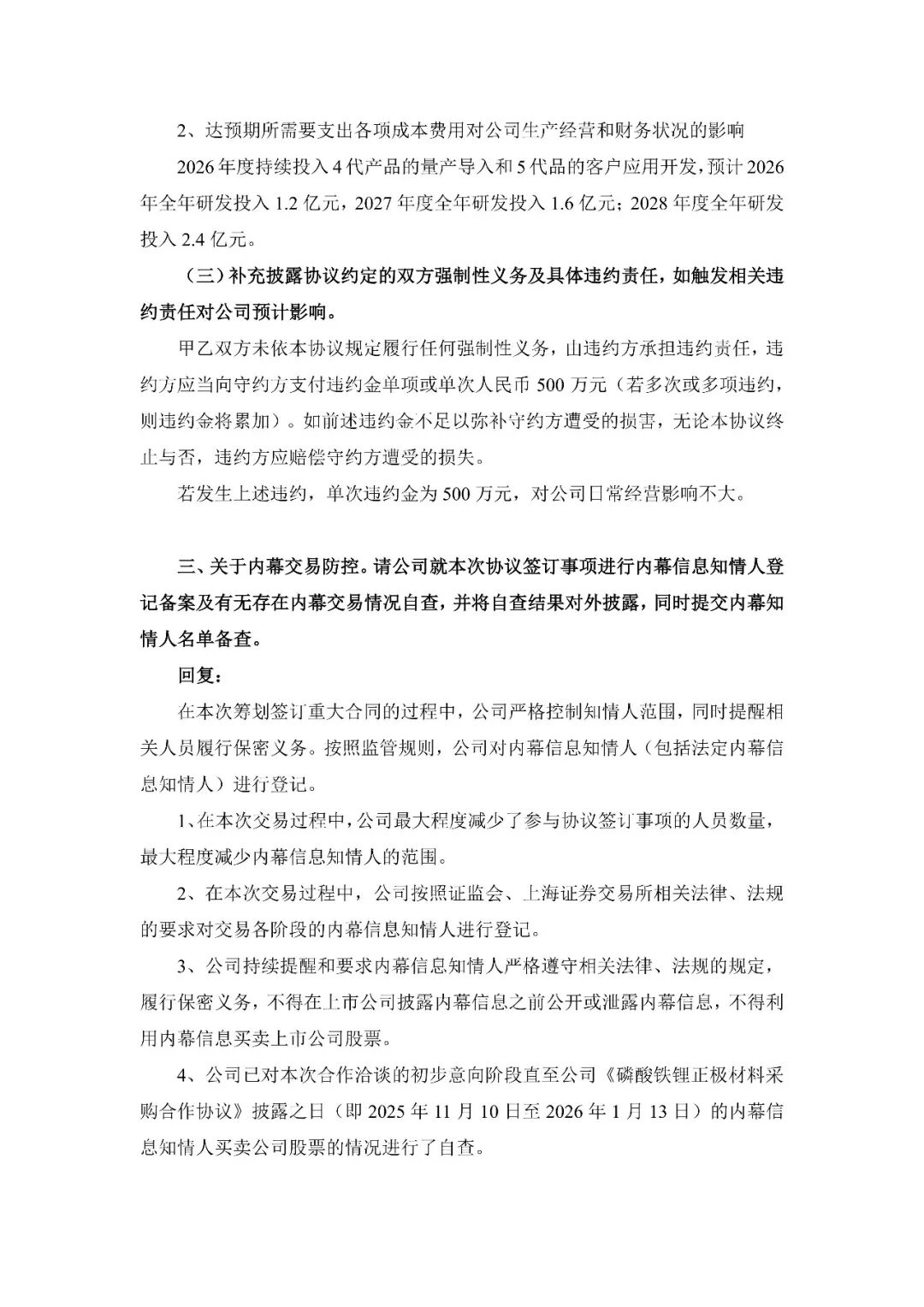
“公司拟通过银行贷款、自有资金及其他等多种方式,满足项目建设及投产所需的资金需求。”对于资金的匹配计划,容百科技表示,公司将根据协议中约定的产能建设节奏及实际的订单签约情况安排相应新建、扩建产能以满足供货要求。预计未来三年为满足本合同履约需求,资本性支出约为87亿元。结合工程建设进度及工程付款进度,预计2026年、2027年、2028年扩产所需资本性投入为36亿元、33亿元、18亿元。另有少量质保金将在2029年支付。
此外,容百科技在回复函中表示,贵州新仁目前拥有年产6万吨磷酸铁锂产线。后续产能建设受项目审批、资金投入、施工进度、市场环境等多重因素影响,能否按时按量达成产能目标存在一定不确定性。公司后续的产能投资并购也有受阻的风险。
协议的预测需求量是基于宁德时代对未来6年的需求预测。最终采购量及宁德时代的需求保障以双方后续签订的年度性的或者单笔采购合同为准。
此外,公司目前磷酸铁锂正极材料第三代及第四代产品尚未实现规模化稳定量产,第五代产品仍处于开发阶段。后续公司磷酸铁锂产品可能存在产品开发和量产推进不及预期的风险。
回复函还显示,容百科技已对本次合作洽谈的初步意向阶段直至公司《磷酸铁锂正极材料采购合作协议》披露之日(即2025年11月10日至2026年1月13日)的内幕信息知情人买卖公司股票的情况进行了自查。
经自查,自本次协议意向阶段直至容百科技公告披露之日,有2名核查对象在自查期间买入并卖出公司股票,公司磷酸铁锂业务总经理于2025年12月2日至2025年12月22日,陆续买入公司股票22974股,并于2025年12月15日至2025年12月29日陆续卖出22974股;公司法务部总经理于2026年1月12日买入公司股票1000股,于1月13日卖出1000股。
截至《磷酸铁锂正极材料采购合作协议》披露之日,上述2名核查对象均不持有公司股票。除上述2名人员外,其余核查对象在自查期间不存在买卖公司股票的情形。
容百科技称,经查,磷酸铁锂业务总经理并非因为本次与宁德时代签订的重大合同事项买入的公司股票,而系对公司钠电业务看好买入的股票,在合同签订前约10天已全部卖出该股票。法务部总经理系误操作买入公司股票,并于第二日上午开盘后、本次公告前及时卖出。
附回复函公告:








来源:中国证监会、容百科技
切换行业






正在加载...



